今天聊一下灵活就业人员社保缴费问题!
灵活就业人员的社保缴费基数和比例是根据当地在岗职工平均工资的一定比例来确定的。灵活就业人员在参加养老保险时,缴费基数通常参照当地在岗职工的平均工资,一般来说,灵活就业人员可以选择按照在岗职工月平均工资的一定比例(如40%至100%)来缴纳基本养老保险费。医疗保险缴费基数:对于医疗保险,灵活就业人员一般是按照当地上年度月平均工资的一定比例(如4.2%至8%)来缴纳基本医疗保险费,具体比例可能因地区而异。
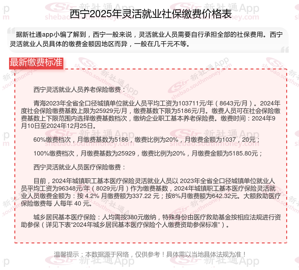
那么,社保打工人缴费需要多少钱一个月呢?灵活就业社保缴费哪个档次最划算?根据新社通app-社保缴费查询工具提供的2025社保缴费标准详情数据:

据新社通app数据显示,西宁养老保险缴费基数2024-2025年最新标准如下:
西宁灵活就业人员基本养老保险缴费基数暂按不低于5186元;
缴费比例:个人承担20%;养老保险缴费个人1037.2元。
(注:本文数据仅供参考,具体以当地缴费标准为准)
社保缴纳
灵活社保缴费
山东青岛社保一个月要交多少钱
为什么不建议领4050社保补贴
交社保的比例是多少?
社保缴费基数及比例
长沙社保
补缴新规
登录社保
灵活就业人员自己交社保一个月得交多少钱