据新社通app获悉,养老保险通常指的就是基本养老保险,它是养老保险体系中的第一支柱,旨在为劳动者在退休后提供基本生活保险。根据有关法规,养老保险制要求参保人员累计缴费满15年,就可以在达到法定退休年龄之后正常领取相应的养老保险金。这个“15年”的累计缴费年限是领取养老保险金的一个基本条件,确保参保人员在退休时能够享有一定的养老保险。
需要注意的是,具体的法定退休年龄和养老保险金领取标准可能会因地区和方案的不同而有所差异。此外,随着养老保险制的不断完善和调整,相关方案也可能会有所调整。因此,在实际操作中,参考当地的具体法规。那么,自己交养老保险每月需要多少钱拉萨养老保险退休后每月可以领多少?下面随新社通app小编一起来看看详情吧。
拉萨养老保险缴费基数2023-2024最新标准来了
据新社通app显示,拉萨养老保险缴费基数2024-2025年最新标准如下:
缴费基数下限暂按不低于6927.6元/月执行。按照单位16%+个人8%的缴费费率,单位和个人养老保险缴费金额分别不低于1108.42元/月、不低于554.21元/月。
(注:本文数据仅供参考,具体以当地缴费标准为准)
》点击新社通app养老保险计算器,轻松测算你的养老保险缴费金额!
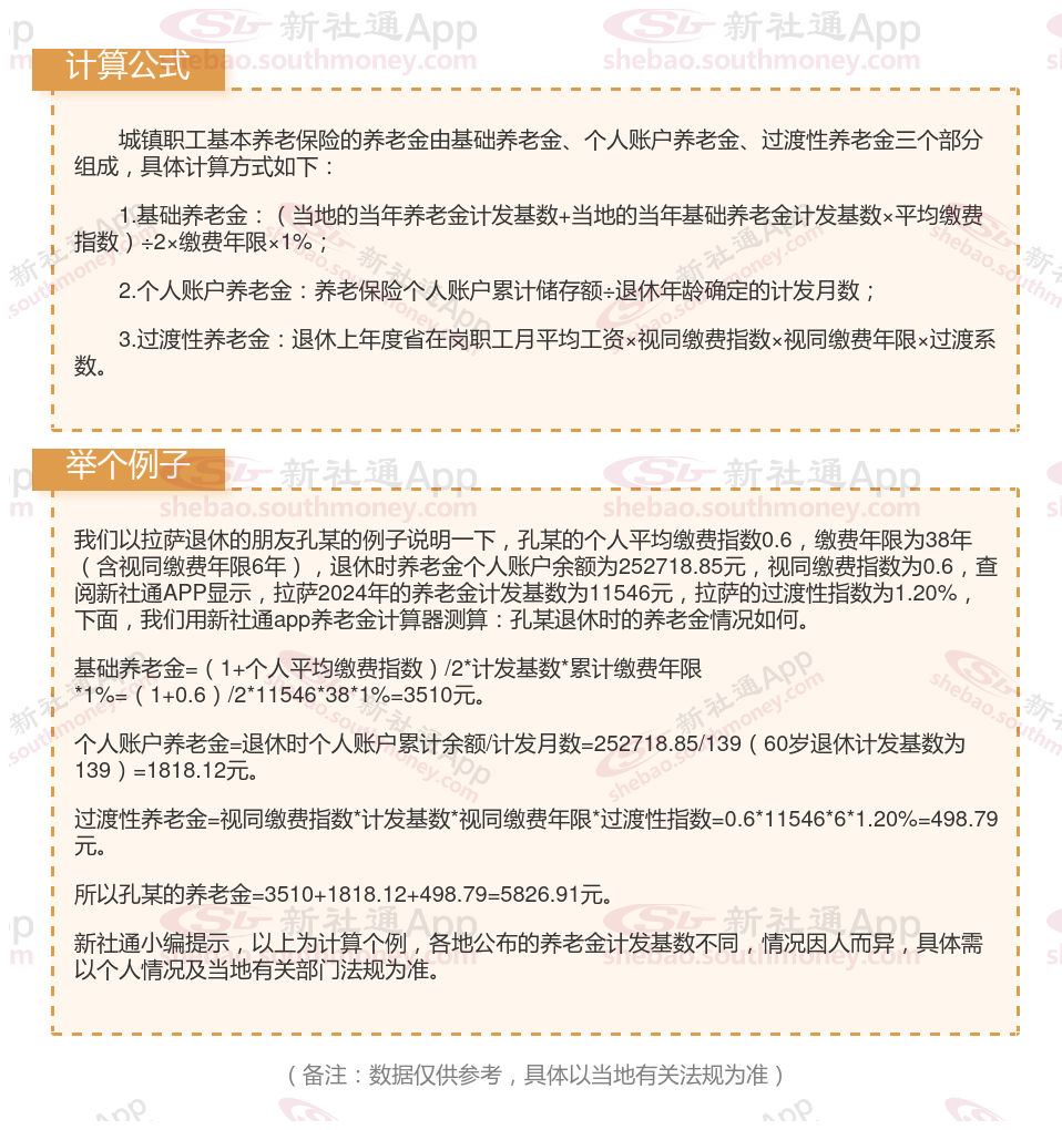
拉萨社保养老保险交满能领多少钱?(在线计算举例说明)

温馨提示:本数据源于网络,仅供参考!具体需以当地具体法规为准!
养老保险缴费基数高好还是低好?
养老保险缴费基数越高,意味着需要缴纳的养老保险费用越多,退休后可以享受更多养老金待遇。养老保险缴费基数是参保人和参保单位缴纳养老保险费用计算的基数,一般是以职工本人上年度工资收入总额的月平均数作为本年度月缴费基数,缴费基数越高,职工和用人单位需要缴纳的保费越多,但是都会进入职工个人养老账户,退休后能够获得的养老金待遇也会有所提高,所以从客观角度来看,养老保险缴费基数高的话会更好。
养老保险遵循“多缴多得、长缴长得”原则,也就是说缴费金额越多、缴费时间越长,未来能够享受的养老金待遇越好。但是不能忽略的是,所缴纳的费用会相应提高,尤其是对于以灵活就业人员身份参加职工养老保险的人群而言,需要全额承担养老保险的保费,缴费压力也会同步增加。
另外,为了进一步提高社保水平,各个地区按照法规设置了养老保险缴费基数的上下限,如果职工的月平均工资低于缴费基数下限的话,则按照缴费基数下限缴纳养老保险保费;如果月平均工资高于缴费基数上限的话,则按照缴费基数上限缴纳养老保险保费。具体的缴费基数上下限是根据各地区职工月平均工资进行确定的。
以上就是拉萨养老保险缴费全部内容,希望对您有帮助,欢迎关注新社通app解锁更多社保专业资讯。
养老保险缴费
三明养老金
退休金
退休金
养老退休金计算
广州退休金
养老金
教师退休金
养老保险缴满
农村养老保险