失业金可以线上申请外,可以下线办理吗?失业人员想要领取失业保险金要怎么领取?必须具备这些条件材料,了解办理流程,就可以领取失业保险金等。
失业了,要领取失业金如何办理?失业保险是社会保险中的一项保险,它是相关部门为因为失业而导致生活来源中断的劳动者提供的一项物质帮助。
失业后想领取失业保险金
却发现审核不通过
小伙伴们
领取失业保险金是需要满足
一定条件的哦!
那失业金具体怎么申请的?领取的条件是什么?一起随新社通APP小编来了解一下关于鹰潭的失业金领取标准及条件。
失业保险金是给予失业人群的最根本的社会保证,但亦不是所有的失业人员都可以领取失业保险金的。领取失业保险金需要一定条件,只有符合条件的失业人员才能领取属于自己的失业保险金。
谁能领失业保险金?
失业保险金如何领取?
失业人员要领取失业金的申请途径有哪些?具体如何在线下可以申请的吗?

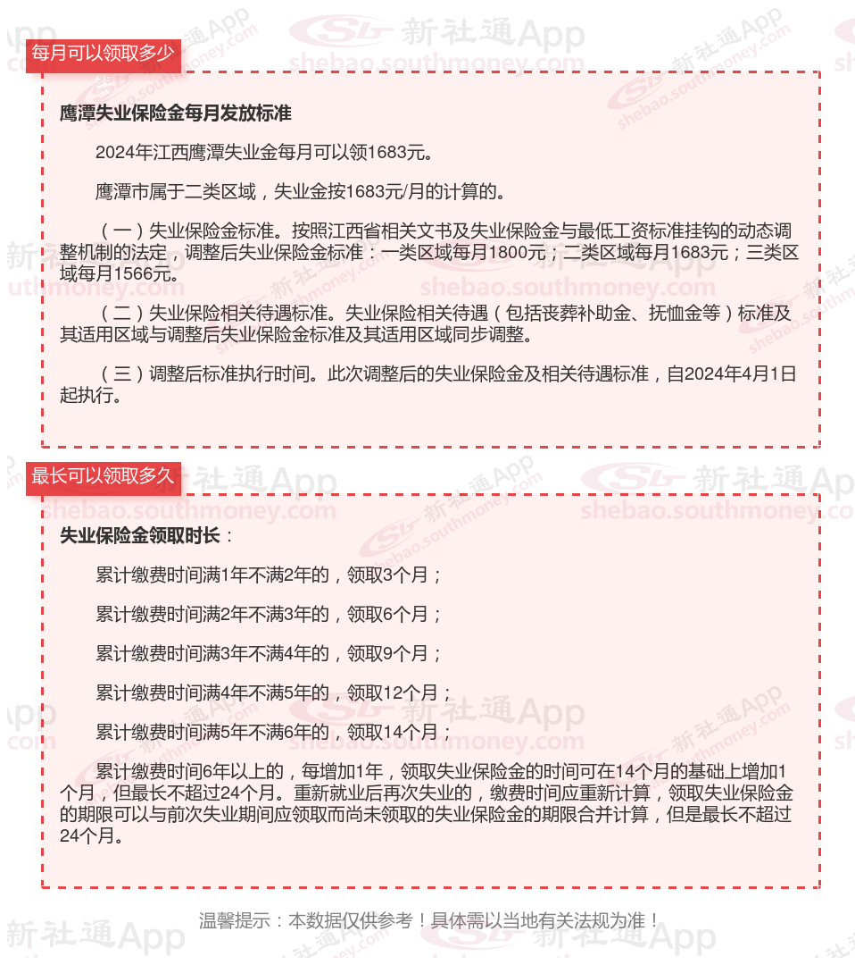
一、领取标准及期限

线下申领
领取多少个月
失业保险金
失业金可以领取
失业金领取
失业金领取
领取期限计算
申请失业金
支付宝申请
失业金领取