2025河南鹤壁灵活就业社保缴费多少钱一个月?河南鹤壁以个人身份参加社保的灵活就业人员,其缴费基数是以当地上年度在岗职工社会平均工资的一定比例作为个人缴费基数,?可选择的档级为60%、?80%、?100%,?部分省市还增加了40%的档级。?
随着经济社会的不断发展,灵活就业群体不断地日益壮大,其社保缴费问题也愈发受到关注。那么2025年河南鹤壁灵活就业人员社保交多少钱,你了解2025年河南鹤壁灵活就业人员社保缴费基数及比例吗,接下来随新社通APP小编一起来看看。
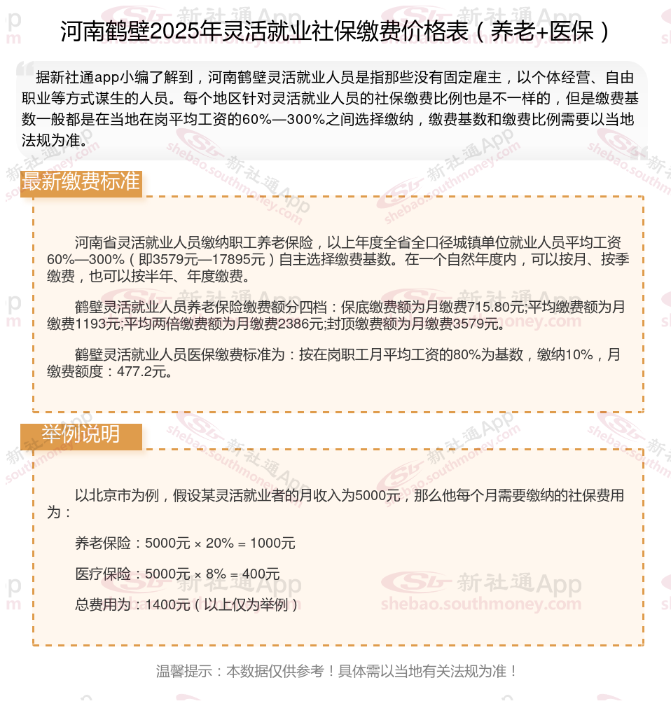
一、2024年河南鹤壁灵活就业社保多少钱一个月?河南鹤壁灵活就业社保缴费标准表如下:

河南鹤壁灵活就业人员社保缴费档次表:一般分为五个档次,具体为上年度在岗职工平均工资的60%、70%、80%、90%和100%。灵活就业人员可以根据自己的意愿选择缴费档次,缴费比例为20%,其中12%进入统筹基金,8%进入个人账户。
二、河南鹤壁2024年灵活就业社保缴费基数及比例最新消息
(1)基数:河南鹤壁灵活就业社保参照职工社保的缴费基数进行缴纳。灵活就业社保由于各地区经济发展水平不一,职工月平均工资存在差异,所以各地区的社保缴费基数上下限也不同。
而社保缴费基数由当地上一年度职工的月平均工资确定,一般是以当地社会平均工资的60%-300%为社保缴费基数,基本上分为60%、80%、90%、100%、150%、200%、250%、300%等八个缴费档次。
(2)比例:河南鹤壁社保缴费比例各个地区标准有些细微的差别,并且会不断产生新的变化。
社保缴纳费用是以缴费基数为基数以一定的比例进行缴费,职工社保分为单位缴纳部分和个人缴纳部分,两者缴纳比例不同,但是灵活就业人员参保职工社保没有单位负责,将全部由个人缴费。
提示:灵活就业养老保险的缴费比例一致,都是社保缴费基数的20%。
灵活就业医保的缴费比例就有些差异了,有些地方是6%,有些地方是8%,有些地方是13%。
灵活社保缴费
西安社保缴费
福建莆田社保
拉萨社保缴费
长沙社保
灵活社保缴费
灵活社保缴费
厦门社保的缴费标准是多少?
灵活社保缴费
吕梁社保