天津社保可以不交吗?
不可以;
缴纳社保是法定义务,用人单位和在职员工都必须依法参加社会保险;单位和职工未缴纳的按照《社会保险法》法规,责令限期缴纳或补足并加收滞纳金,逾期仍不缴纳的,将由有关部门予以处罚。
天津灵活就业社保多少钱一个月?

》》点击新社通app社保计算器,轻松了解您的社保缴费明细!
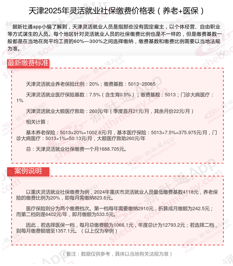
提示:天津灵活就业人员每个月的缴费压力还是比较大的,每个月的社保费用都是千元,缴费档次越高,灵活就业人员要缴纳的费用也越多。
当缴费档次越高,可以享受到的社保待遇也越多,退休后可以领到的养老金也越多,100%的缴费档次缴纳灵活就业社保比60%的缴费档次缴纳灵活就业社保可以领到的钱要多。
灵活社保缴费
灵活社保缴费
灵活社保缴费
灵活社保缴费
灵活社保缴费
灵活社保缴费
灵活社保
灵活社保缴费
灵活社保缴费
孝感社保