随着经济社会的不断发展,灵活就业群体不断地日益壮大,其社保缴费问题也愈发受到关注。那么2025年江苏南京灵活就业人员社保交多少钱,你了解2025年江苏南京灵活就业人员社保缴费基数及比例吗,接下来随新社通APP小编一起来看看。
一、2024年江苏南京灵活就业社保缴费标准表 江苏南京灵活就业社保多少钱一个月?

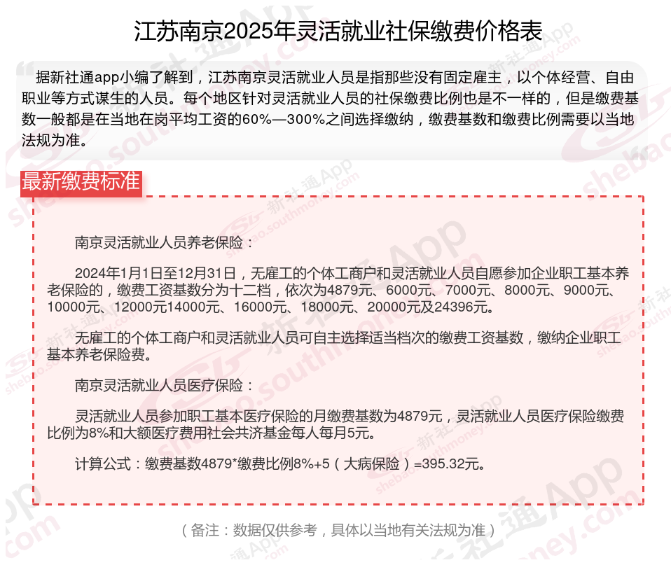
江苏南京灵活就业人员社保缴费档次表:一般分为五个档次,具体为上年度在岗职工平均工资的60%、70%、80%、90%和100%。灵活就业人员可以根据自己的意愿选择缴费档次,缴费比例为20%,其中12%进入统筹基金,8%进入个人账户。
二、江苏南京2024年灵活就业社保缴费基数、比例最新消息
(1)基数:江苏南京灵活就业社保参照职工社保的缴费基数进行缴纳。而社保缴费基数由当地上一年度职工的月平均工资确定,一般是以当地社会平均工资的60%-300%为社保缴费基数,基本上分为60%、80%、90%、100%、150%、200%、250%、300%等八个缴费档次。由于各地区经济发展水平不一,职工月平均工资存在差异,所以各地区的社保缴费基数上下限也不同。比如北京2024年的缴费基数上下限为6326元-33891元,浙江2024年的缴费基数上下限为4462元-24060元。
(2)比例:江苏南京社保缴费比例各个地区标准有些细微的差别,并且会不断产生新的变化。
社保缴纳费用是以缴费基数为基数以一定的比例进行缴费,职工社保分为单位缴纳部分和个人缴纳部分,两者缴纳比例不同,但是灵活就业人员参保职工社保没有单位负责,将全部由个人缴费。
提示:灵活就业养老保险的缴费比例一致,都是社保缴费基数的20%。
灵活就业医保的缴费比例就有些差异了,有些地方是6%,有些地方是8%,有些地方是13%。
                            灵活社保缴费
                        
                            上海社保
                        
                            重庆社保缴费
                        
                            灵活社保缴费
                        
                            灵活社保缴费
                        
                            深圳社保缴费
                        
                            灵活社保缴费
                        
                            灵活社保缴费
                        
                            灵活社保缴费
                        
                            南京社保缴费