一、2025年辽宁沈阳灵活就业社保多少钱一个月?

》》点击新社通app社保计算器,轻松了解您的社保缴费明细!
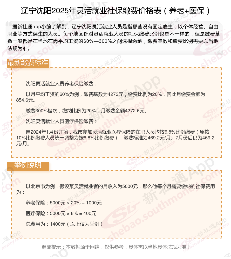
提示:辽宁沈阳灵活就业人员每个月的缴费压力还是比较大的,每个月的社保费用都是千元,缴费档次越高,灵活就业人员要缴纳的费用也越多。
当缴费档次越高,可以享受到的社保待遇也越多,退休后可以领到的养老金也越多,100%的缴费档次缴纳灵活就业社保比60%的缴费档次缴纳灵活就业社保可以领到的钱要多。
辽宁沈阳灵活就业人员社保缴费档次表:一般分为五个档次,具体为上年度在岗职工平均工资的60%、70%、80%、90%和100%。灵活就业人员可以根据自己的意愿选择缴费档次,缴费比例为20%,其中12%进入统筹基金,8%进入个人账户。
二、2025年辽宁沈阳灵活就业社保缴费方式
辽宁沈阳灵活就业人员社保参保最新流程如下:
1、参保方式
辽宁沈阳灵活就业人员有两种参保制可以选择:
以个人身份参加企业职工基本社保:
缴费由个人承担,可在本省全口径城镇单位就业人员平均工资的60%-300%之间选择适当的缴费基数。
缴费方式可按月、按季、按半年、按年等。
在户籍地参加城乡居民社保:
缴费方式是每年按档次缴费,缴费档次各地有所不同。
2、参保流程
准备材料:拿上本人的身份证(居住证)或社保卡等相关资料。
线下办理:
到当地社保经办机构办理参保手续。
部分地区还支持到“社银合作”银行网点办理。
线上办理:
登录社会保险公共服务平台。
使用电子社保卡App、小程序,或各地人社部门网站等线上服务渠道进行参保登记。
3、缴费方式
按月批扣:选择银行卡按月批扣方式,在办理完参保后,应到就近的代征银行签订扣款协议。
“掌上办”缴费:
关注地方税务的微信公众号(如“黑龙江省税务”)或下载税务APP(如“龙江税务”)进行缴费。
4、注意事项
参保年龄:劳动年龄内无雇工的个体工商户、具备条件的灵活就业人员可以参加灵活就业人员社保。劳动年龄最小不能低于16周岁,且非在校学生,不超过灵活就业人员法定退休年龄(女55周岁,男60周岁)。
缴费档次修改:部分地区(如大庆市)每月11日(节假日顺延)生成灵活就业人员社保费批量收缴计划,参保人每月1日至10日变更社保缴费档次的,当月即可按变更档次后的标准缴费;每月11日至月末变更社保缴费档次的,次月按变更档次后的标准缴费。
以上信息仅供参考,具体参保流程和所需材料可能因地区和方案不同而有所差异,建议咨询当地社保部门或相关机构获取详细信息。
灵活社保缴费
灵活社保缴费
灵活社保缴费
灵活社保缴费
灵活社保缴费
东莞社保缴费
灵活社保缴费
灵活社保缴费
灵活社保缴费
灵活社保缴费