2025年乌鲁木齐灵活就业人员社保需要交多少钱?灵活就业,作为一种非传统的就业方式,近年来蓬勃发展。为保护这部分人群的权益,国制定了相应的社保缴费法规。2024年,灵活就业社保缴费法规继续完善,涵盖了养老保险、医疗保险、失业保险等多个方面,旨在为灵活就业人员提供全面的社会保证。接下来随新社通APP小编一起来看看。
一、乌鲁木齐灵活就业社保每月交多少钱?

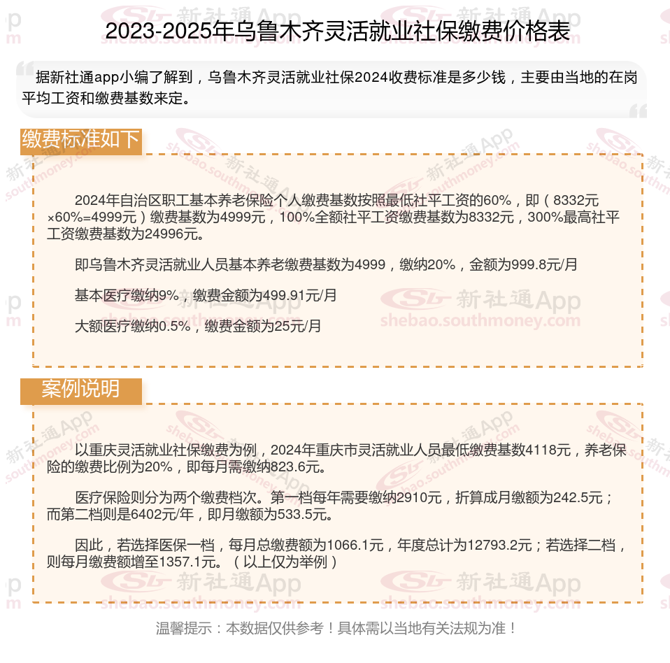
》》点击新社通app社保计算器,轻松了解您的社保缴费明细!
提示:乌鲁木齐灵活就业人员每个月的缴费压力还是比较大的,每个月的社保费用都是千元,缴费档次越高,灵活就业人员要缴纳的费用也越多。
当缴费档次越高,可以享受到的社保待遇也越多,退休后可以领到的养老金也越多,100%的缴费档次缴纳灵活就业社保比60%的缴费档次缴纳灵活就业社保可以领到的钱要多。
2025年乌鲁木齐灵活就业人员社保缴费档次表:一般分为五个档次,具体为上年度在岗职工平均工资的60%、70%、80%、90%和100%。灵活就业人员可以根据自己的意愿选择缴费档次,缴费比例为20%,其中12%进入统筹基金,8%进入个人账户。
二、2025年乌鲁木齐灵活就业社保缴费方式
乌鲁木齐灵活就业社保的缴费方式有多种,以下是几种常见的缴费方式:
1.微信缴费:
打开微信,搜索“社保云缴费”小程序。
或者依次点击微信→我→服务→城市服务→社保→社保缴费,进入小程序后按照提示操作即可。
2.支付宝缴费:
打开支付宝,搜索“灵活就业社会保险”小程序(注意选择对应地区的小程序)。
或者依次点击支付宝→市民中心→社保→灵活就业社会保险,进入小程序后按照提示操作即可。
3.手机APP缴费:
某些地区可能提供专门的税务APP。
用户需要下载并安装相应的APP,然后按照提示操作进行缴费。
4.线下缴费:
灵活就业人员可以就近到社保分中心“税务一厅联办”窗口或所属税务局办税服务厅打印缴费单。
拿到缴费单后,再到协议商业银行进行缴费。
5.税务渠道:
微信公众号:通过输入姓名、身份证号码后,选择缴费起止年月、缴费档次,系统计算缴费金额后直接缴费。
税务窗口缴费:对于社保、医保部门已核定的缴费金额,可以直接在税务窗口进行缴费。
请注意,各地的具体缴费方式和法规可能有所不同,因此建议您在缴费前咨询当地社保局或相关部门,以获取最准确的信息。此外,灵活就业人员参保时有两种方法可选择,一种是以个人身份参加企业职工基本养老保险,另一种是在户籍地参加城乡居民养老保险,具体选择哪种方式也需根据当地方案和个人情况而定。
灵活社保缴费
社保缴费
灵活社保缴费
自贡社保
灵活社保缴费
灵活社保缴费
灵活社保缴费
2025社保交多少钱?
灵活社保缴费
海口社保