灵活就业人员:个人需承担全部社保费用。
灵活就业人员自己交社保一个月多少钱?根据新社通app-社保缴费查询工具提供的2025社保缴费标准详情数据:

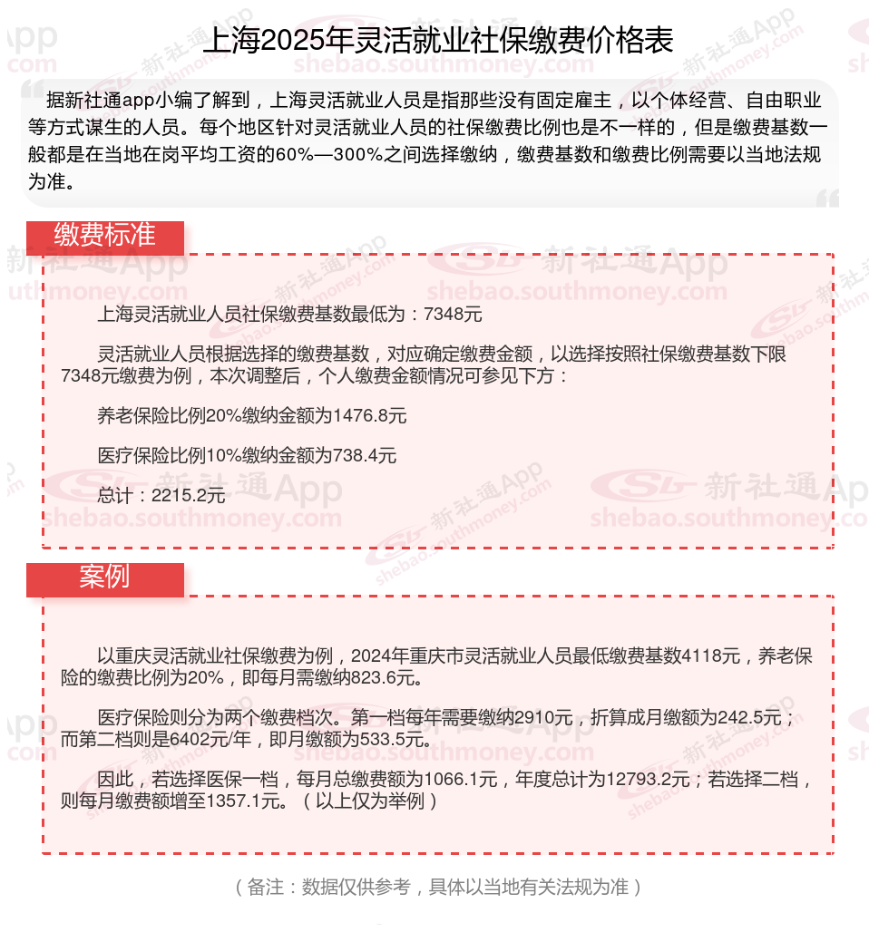
据新社通app数据显示,上海灵活就业养老保险的缴费基数为:7384元。灵活就业人员参保缴费的比例为个人20%。
另外,需要注意的是,这些缴费标准可能会随着时间和方案的变化而调整。建议查阅相关消息或咨询当地社保部门。
(注:本文数据仅供参考,具体以当地缴费标准为准)
》一键算清您的社保缴费明细!新社通app社保计算器,让您清清楚楚了解缴费明细!
新社通社保计算器计算所得,数据仅供参考。
灵活就业社保与职工社保险种有什么不一样:
灵活就业社保是指未与用人单位建立正式的劳动关系,而是以个体经营、非全日制、新就业形态等灵活方式就业的劳动者所参加的社会保险。
社会保险实际上有养老、医疗、工伤、生育、失业五种。每一种保险的缴费比例都不一样,2019年底生育保险并入了医疗保险,缴费比例与医疗保险缴费比例是合并计算的。
企业职工的社会保险缴费分为两部分,一部分是职工本人缴费,另一部分是企业缴费。
职工本人需要承担养老保险缴费基数的8%,医疗保险缴费基数的2%,失业保险0.3%~1%。医疗和养老是全国统一的,生育保险和工伤保险个人不需要承担任何费用。
退休金计算方式是怎样的2025?
基础养老金=(全省上年度在岗职工月平均工资+本人指数化月平均缴费工资)÷2×缴费年限×1%=全省上年度在岗职工月平均工资(1+本人平均缴费指数)÷2×缴费年限×1%。
这里的关键在于“本人指数化月平均缴费工资”,它反映了你的缴费水平和全省平均工资的关系。简单来说,你交得越多,工资越高,这部分养老金就越多。
个人账户养老金为:退休时个人账户累计储存额÷退休年龄对应的计发月数。
个人账户累计储存额:是个人及其单位历年缴纳的养老保险费累计金额加上利息。
计发月数:根据退休年龄确定,例如60岁退休为139个月,55岁退休为170个月,50岁退休为195个月等。对于提前退休的情况,计发月数会相应增加。
?过渡性养老金?(部分地区可能有):这部分是针对建立个人账户前参加工作、退休后按月领取基本养老金的人员计算的。具体计算方法因地区而异,通常与您的缴费年限、缴费金额以及当地的平均工资水平等因素有关。
                            社保补缴
                        
                            灵活社保缴费
                        
                            自己缴社保一个月要交多少钱
                        
                            桂林最低工资
                        
                            2025年各地高龄老人津贴标准来了
                        
                            上海高龄
                        
                            灵活社保缴费
                        
                            2025年泸州4050社保补贴新规
                        
                            怎么查询个人社保缴费明细?
                        
                            五险一金