灵活就业参保社保缴费基数比例是多少?接下来随社保网小编一起了解具体详情吧。
一、2025年江苏镇江灵活就业社保多少钱一个月?

》》点击新社通app社保计算器,轻松了解您的社保缴费明细!
提示:江苏镇江灵活就业人员每个月的缴费压力还是比较大的,每个月的社保费用都是千元,缴费档次越高,灵活就业人员要缴纳的费用也越多。
当缴费档次越高,可以享受到的社保待遇也越多,退休后可以领到的养老金也越多,100%的缴费档次缴纳灵活就业社保比60%的缴费档次缴纳灵活就业社保可以领到的钱要多。
江苏镇江灵活就业人员社保缴费档次表:一般分为五个档次,具体为上年度在岗职工平均工资的60%、70%、80%、90%和100%。灵活就业人员可以根据自己的意愿选择缴费档次,缴费比例为20%,其中12%进入统筹基金,8%进入个人账户。
                            城乡居民社保
                        
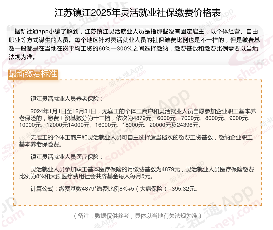
                            灵活社保缴费
                        
                            如何查询个人社保缴费记录
                        
                            交五险一金
                        
                            社保交完
                        
                            铁岭最低工资标准是多少
                        
                            广西老年人补贴的具体标准是怎样的
                        
                            2025年各地高龄老人津贴标准来了
                        
                            社保缴纳
                        
                            社保断交会不会作废