灵活就业社保缴费比例与方式:需要个人全额承担,缴费比例通常较低,因为灵活就业人员的收入往往不稳定且可能较低。他们可以根据自己的经济状况选择缴费档次,具有一定的灵活性。
内蒙古呼和浩特灵活就业社保交多少钱?最新内蒙古呼和浩特灵活就业人员社保养老缴费标准明细来了,根据新社通app-社保缴费查询工具提供的2025社保缴费标准详情数据:

新社通APP社保计算器,可以查询您的社保缴费明细啦~,点击下方获取
新社通社保计算器计算所得,数据仅供参考。
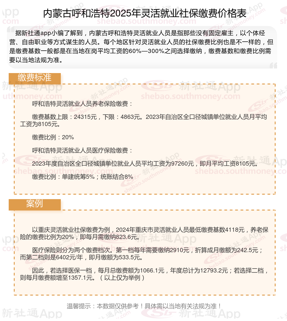
据新社通app数据显示,内蒙古呼和浩特灵活就业养老保险最低缴费基数为:4863元;个人的缴费比例分别为:20%;
个人缴费金额:972.6元。
(注:本文数据仅供参考,具体以当地缴费标准为准)
(备注:数据仅供参考,具体以当地有关法规为准)
内蒙古呼和浩特灵活就业社保
灵活社保缴费
社保个人缴费价格表
陕西西安社保
70后社保补缴新规
2025最新社保缴费年限新规
补缴新规
灵活社保缴费
4050补贴
2025社保交多少钱?