灵活就业人员:按上年全省在岗职工月平均工资的60%-100%为缴费基数。
那么,自由职业者社保要交多少钱一个月?灵活就业交哪个档次最划算?买根据新社通app-社保缴费查询工具提供的2025社保缴费标准详情数据:

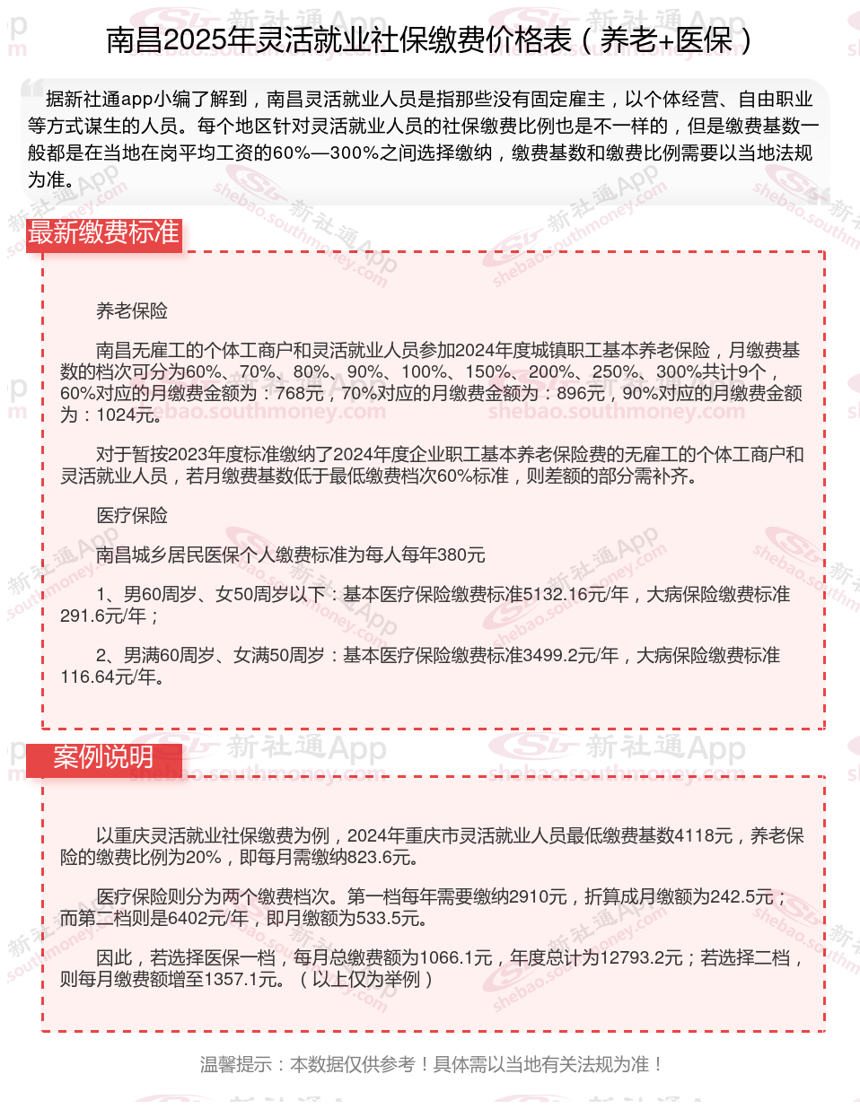
据新社通app数据显示,南昌灵活就业养老缴费基数明细如下:
养老缴费缴费基数为:3839元;
个人缴费比例:20%;
(注:本文数据仅供参考,具体以当地缴费标准为准)
》点击新社通app社保计算器,了解你的社保缴费明细!
新社通app数据所得,数据仅供参考。
灵活就业补贴
4050补贴
查询社保
灵活就业补贴
社保缴纳
4050补贴
城乡居民社保缴费可以补交吗
灵活就业补贴
养老保险缴费基数
社保缴纳