多数地区灵活就业人员养老保险缴费算法:上年度社会平均工资×缴费档次×20%(8%计入个人账户,12%计入社会统筹账户)缴费档次可以自主选择,各地区的档次划分有差异,一般包括60%、100%、300%等档位。
那么,灵活就业人员社保要交多少钱一个月?灵活就业交哪个档次最划算?买根据新社通app-社保缴费查询工具提供的2025社保缴费标准详情数据:

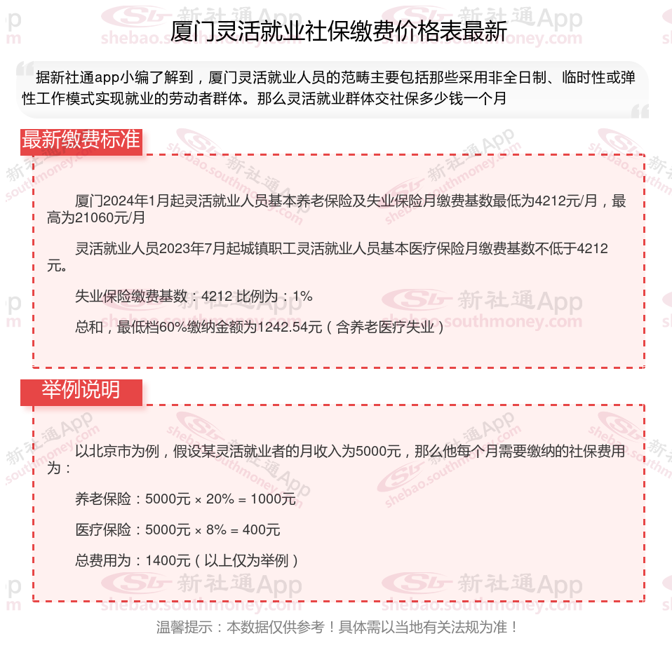
据新社通app数据显示,厦门灵活就业人员养老保险缴费基数2024-2025年最新标准如下:
缴费基数下限暂按不低于4212元/月执行。按照个人20%的缴费费率,个人养老保险缴费金额低于842.4元/月。
(注:本文数据仅供参考,具体以当地缴费标准为准)
》》点击新社通app社保计算器,查询你的社保缴纳明细!
新社通app数据所得,数据仅供参考。
灵活就业补贴
南昌社保
灵活就业补贴
查询社保
城乡居民社保
兰州灵活就业人员
4050补贴
沈阳社保
灵活就业补贴
社保缴纳