灵活就业人员具备以个人身份参与职工社保的资格,其缴费基数与当地社会平均工资紧密关联,缴费档次在社会平均工资的60%至300%区间内可自由抉择。九江灵活就业人员社保缴费最低标准是多少?下面随新社通小编一起了解灵活就业人员社保详情。
职工社保与灵活就业社保在参加的险种、缴费主体与比例、缴费基数与比例、户籍限制与缴费意愿以及保险对象与享受待遇等方面都存在显著差异。
据新社通app数据显示,九江灵活就业养老保险最低缴费基数为:3839元;个人的缴费比例分别为:20%;
个人缴费金额:767.8元。
(注:本文数据仅供参考,具体以当地缴费标准为准)
九江灵活就业社保缴费标准来了 灵活就业社保最低要交多少钱?根据新社通app-社保缴费查询工具提供的最新数据如下:

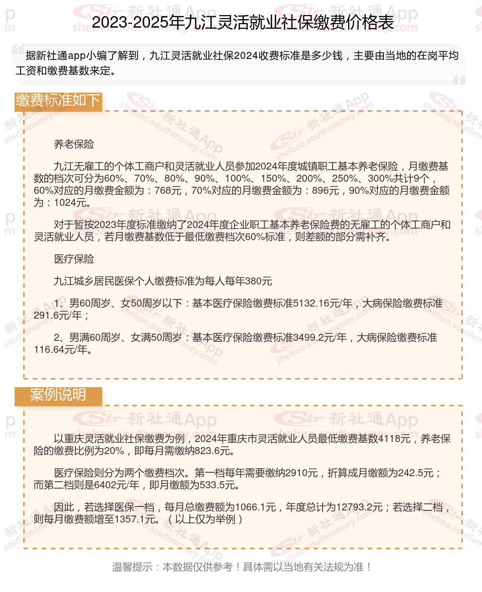
养老保险
九江无雇工的个体工商户和灵活就业人员参加2024年度城镇职工基本养老保险,月缴费基数的档次可分为60%、70%、80%、90%、100%、150%、200%、250%、300%共计9个,60%对应的月缴费金额为:768元,70%对应的月缴费金额为:896元,90%对应的月缴费金额为:1024元。
对于暂按2023年度标准缴纳了2024年度企业职工基本养老保险费的无雇工的个体工商户和灵活就业人员,若月缴费基数低于最低缴费档次60%标准,则差额的部分需补齐。
医疗保险
九江城乡居民医保个人缴费标准为每人每年380元
1、男60周岁、女50周岁以下:基本医疗保险缴费标准5132.16元/年,大病保险缴费标准291.6元/年;
2、男满60周岁、女满50周岁:基本医疗保险缴费标准3499.2元/年,大病保险缴费标准116.64元/年。
灵活就业社保
社保缴纳
灵活就业补贴
灵活就业补贴
4050补贴
社保断交
社保线上缴费
周口社保
社保年限合并怎么办理
领取社保福利补贴