2025邢台4050补贴主要针对的是年龄在40岁以上的女性和50岁以上的男性,这些人群通常因为年龄较大而面临就业困难。
今天聊一下4050补贴话题。4050补贴听起来像是一个针对特定年龄人群的社保补贴。比如女性需年满40周岁,男性需年满50周岁(以申请当年12月31日为截止日期)。那么邢台4050灵活就业社保补贴标准是多少钱?邢台4050社保补贴条件是什么?接下来随新社通APP小编了解一下最新资讯。
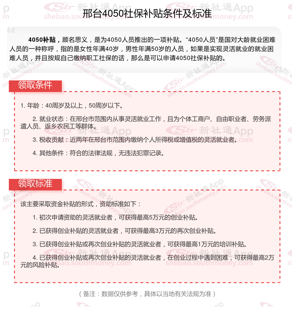
一、2023-2024年邢台4050社保补贴标准及条件,最新如下

二、邢台不可以领取灵活就业4050社保补贴的六类人:
邢台不可以领取灵活就业4050社保补贴的六类人:
1、农村户口;
2、非就业困难人员;
3、超出自住房,有多余商品房或车辆;
4、超出法定退休年龄的;
5、未失业登记;
6、未以灵活就业人员身份交社保。
三类人符合领取灵活就业4050社保补贴的标准:贫困户、低保对象、重度残疾人等三类主要就业困难人员。
不过,符合特殊情况的部分农村户口人员是可以申请的,具体要咨询当地社保部门了。
灵活就业补贴
4050补贴
灵活就业补贴
4050补贴
退休工资计算
查询社保
社保缴纳
灵活就业补贴
灵活就业补贴
退休工资计算