2025承德灵活就业4050社保补贴是一项面向特定年龄段的就业困难人群的社会保险补贴。
承德4050灵活就业社保补贴是什么?今天聊一下4050补贴话题。4050补贴听起来像是一个针对特定年龄人群的社保补贴。比如女性需年满40周岁,男性需年满50周岁(以申请当年12月31日为截止日期)。那么承德4050灵活就业社保补贴标准是多少钱?承德4050社保补贴可以领取多少?接下来随新社通APP小编了解一下承德4050灵活就业社保补贴的最新资讯。
一、2025年承德4050社保补贴申请流程
承德灵活就业社保补贴的年龄限制?主要包括女性满40周岁以上,男性满50周岁以上。此外,有些地区还要求女性满45周岁以上,男性满45周岁以上也可以申请灵活就业保险补贴?。
承德4050灵活就业补贴申请条件
?年龄及残疾情况?:
女性满40周岁以上,男性满50周岁以上,以及中、重度残疾人可以申请灵活就业保险补贴?。
?就业情况?:
在社区从事家务服务并与社区居民形成服务关系的灵活就业人员。
没有固定工作单位,岗位和工作时间不固定,但能够取得收入的其他灵活就业人员。
已实现灵活就业满30日,并在户口所在区县劳动部门办理了个人就业登记的人员。
实现灵活就业并以灵活就业身份参保的符合条件的高校毕业生?。
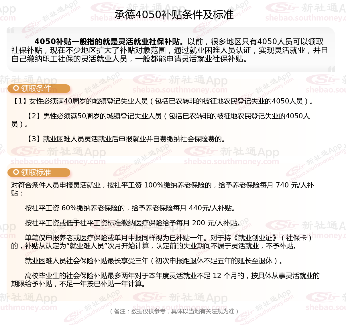
二、2025年承德4050社保补贴标准及条件,最新如下:

三、2025年承德哪六类人不可以领取灵活就业4050社保补贴?
承德不符合领取4050社保补贴的六类人如下:
1、非就业困难人员;
2、超出自住房,有多余商品房或车辆;
3、未以灵活就业人员身份交社保;
4、超出法定退休年龄的;
5、未失业登记;
6、农村户口。
三类人符合领取灵活就业4050社保补贴的标准:贫困户、低保对象、重度残疾人等三类主要就业困难人员。
不过,符合特殊情况的部分农村户口人员是可以申请的,具体要咨询当地社保部门了。
4050补贴
南宁社保
灵活就业补贴
社保在多个城市缴纳了
社保线上缴费
灵活就业补贴
灵活社保缴费
灵活就业补贴
社保断交
灵活就业补贴