2025榆林4050补贴主要针对的是年龄在40岁以上的女性和50岁以上的男性,这些人群通常因为年龄较大而面临就业困难。
“灵活就业4050社保补贴”是指灵活就业困难人员社保补贴。该方案是对就业困难人员灵活就业后办理了就业登记手续并参加社会保险的,给予社会保险补贴。那么榆林4050灵活就业困难人员社保补贴标准是多少?榆林4050社保补贴需要符合什么条件?接下来随新社通APP小编了解一下最新资讯。
一、?怎样查询4050补贴款是否到账?
要查询社保卡里面的4050补贴款,可以通过以下方式进行:
查询方式
电话查询:拨打人力资源社保咨询服务电话12333,根据语音提示或人工服务查询4050补贴的到账情况。
窗口查询:携带本人有效证件(如身份证、社保卡等)至当地社保局办公大厅窗口,直接询问工作人员并查询补贴到账记录。
终端查询:如果所在地区设有社保自助查询终端,可以通过该终端进行社会保险查询,包括4050补贴的到账情况。
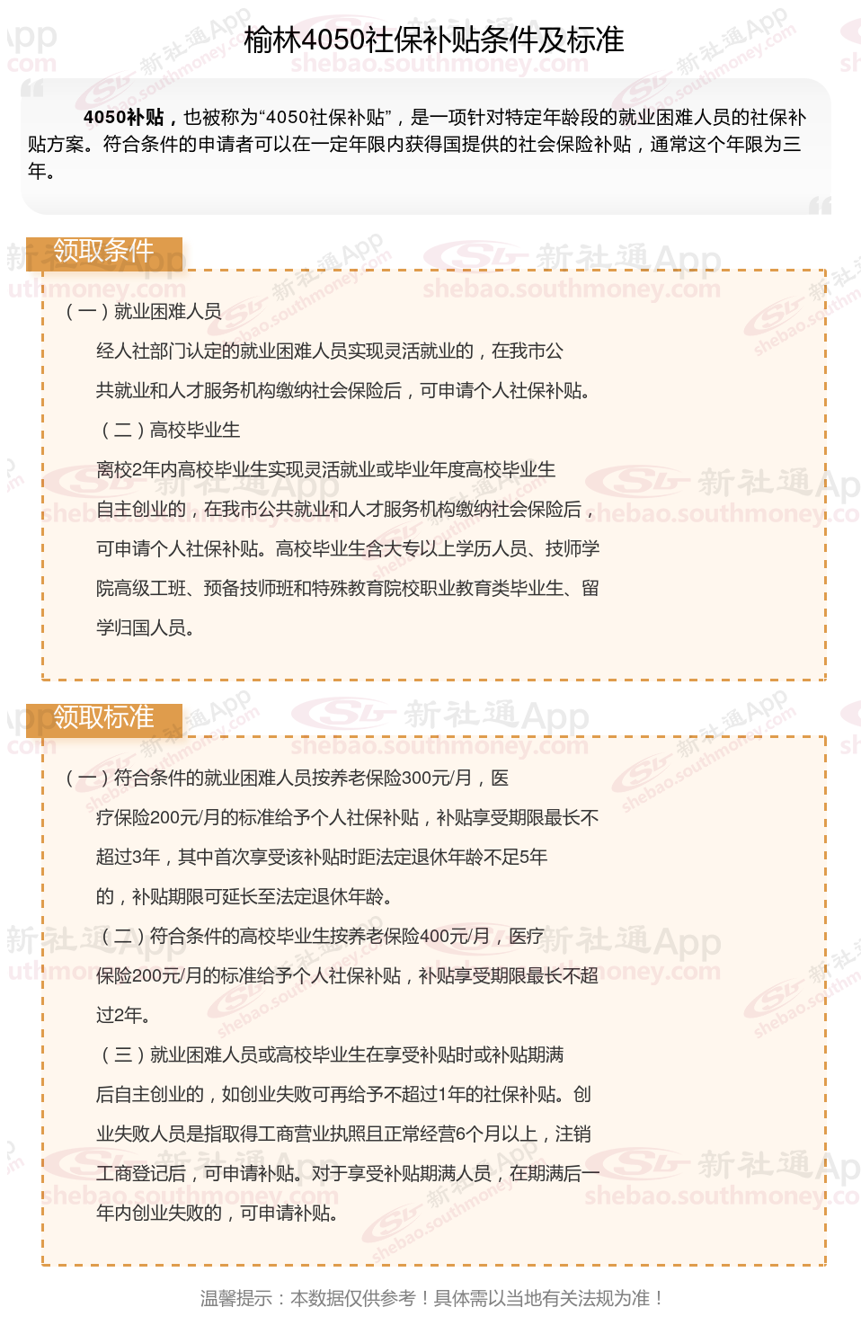
二、榆林灵活就业4050社保补贴标准及条件是什么

灵活就业补贴
社保断交
养老金异地领取
灵活就业补贴
4050补贴
社保年限
查询社保
社保缴纳
灵活社保缴费
4050补贴