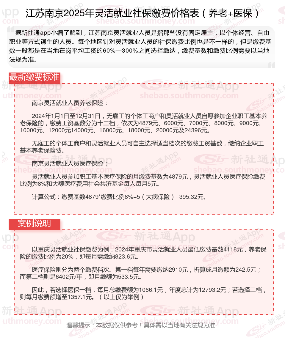
据新社通app数据显示,江苏南京灵活就业养老保险缴费基数2024-2025年最新标准如下:
最低缴费基数:4494元;
个人缴费比例:20%;
(注:本文数据仅供参考,具体以当地缴费标准为准)
社保自己到底可不可以交?社保自己交多少钱一个月?根据新社通app-社保缴费查询工具提供的2025社保缴费标准详情数据如下:

》点击新社通app社保计算器,了解你的社保缴费明细!
新社通app数据所得,数据仅供参考。
个人可以交社保吗
可以自己缴纳社保的。
只能缴纳养老金和医疗保险这两部分。
1、个人可以以自由职业者的身份上社保(养老+医疗);
2、参保条件:城镇户口或农转非户口;
3、缴费标准:以上一年本地社平工资为基础,养老缴费比例是20%,医疗约9%,目前尚有80%和100%两档可以选择。
法律依据
《社会保险法》第十二条
用人单位应当按照本单位职工工资总额的比例缴纳基本养老保险费,记入基本养老保险统筹基金。职工应当按照本人工资的比例缴纳基本养老保险费,记入个人账户。无雇工的个体工商户、未在用人单位参加基本养老保险的非全日制从业人员以及其他灵活就业人员参加基本养老保险的,应当按照缴纳基本养老保险费,分别记入基本养老保险统筹基金和个人账户。
社会保险交多少年才可以领钱?
社保至少交15年才可以到退休的年纪才可以拿退休金。1、如果有单位,即使缴满15年,但职工还未退休,企业还得继续缴费,直至退休;个人缴纳社保的话,可停缴,也可继续缴纳。
2、根据当地法规,肯定也继续缴纳好,养老保险是遵循“多缴多得”的原则,缴费基数越高、年限越长,退休时领取养老金也越多。
3、养老保险必须缴满最低缴费年限15年,到退休年龄(男60周岁/女55周岁),就可以享受养老金待遇(晚退休除外)。
温馨提示:本数据源于网络,仅供参考!具体需以当地具体法规为准!
灵活就业补贴
社保缴纳基数
灵活就业补贴
城乡居民社保
灵活就业补贴
社保和农保
城乡居民社保
海口社保
4050补贴