2025巴彦淖尔4050补贴主要针对的是年龄在40岁以上的女性和50岁以上的男性,这些人群通常因为年龄较大而面临就业困难。
今天聊一下4050补贴话题。4050补贴听起来像是一个针对特定年龄人群的社保补贴。比如女性需年满40周岁,男性需年满50周岁(以申请当年12月31日为截止日期)。那么巴彦淖尔4050灵活就业社保补贴标准是多少钱?巴彦淖尔4050社保补贴条件是什么?接下来随新社通APP小编了解一下最新资讯。
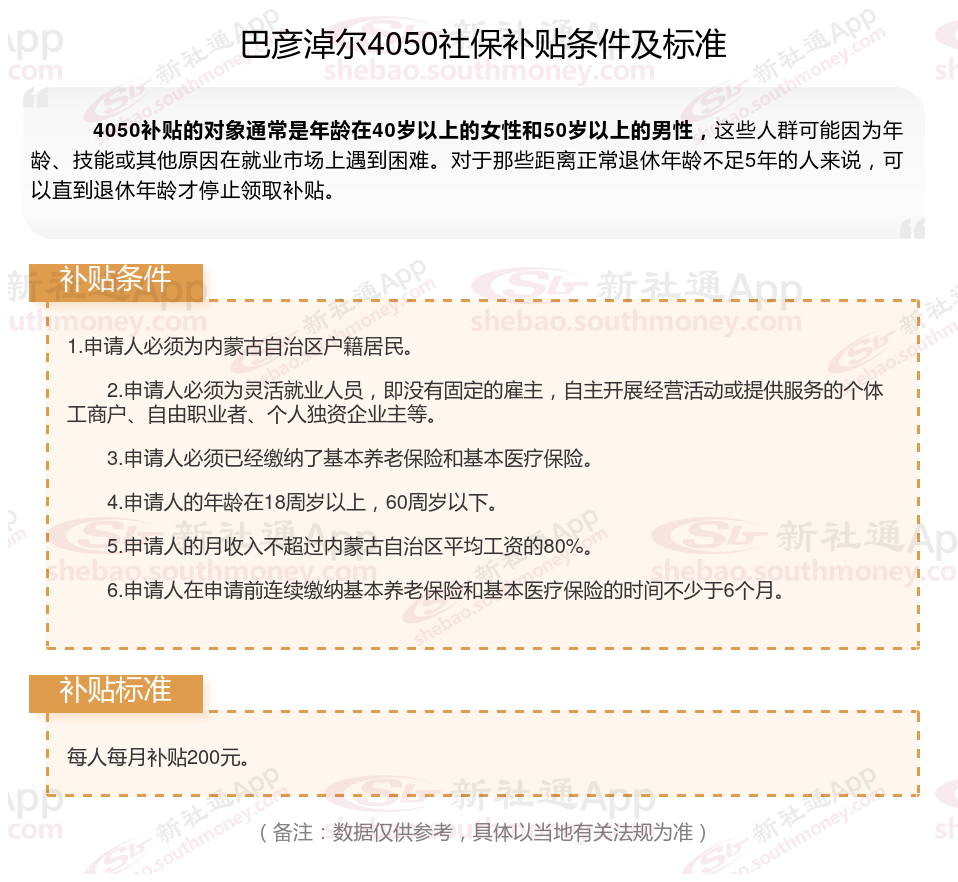
一、2025年巴彦淖尔灵活就业4050社保补贴标准和条件是什么

二、2025年巴彦淖尔不可以领取灵活就业4050社保补贴的六类人:
巴彦淖尔不符合领取4050社保补贴的六类人如下:
1、超出自住房,有多余商品房或车辆;
2、非就业困难人员;
3、未以灵活就业人员身份交社保;
4、超出法定退休年龄的;
5、未失业登记;
6、农村户口。
三类人符合领取灵活就业4050社保补贴的标准:贫困户、低保对象、重度残疾人等三类主要就业困难人员。
不过,符合特殊情况的部分农村户口人员是可以申请的,具体要咨询当地社保部门了。
》》还不知道自己社保缴纳明细吗?点击新社通app社保计算器,查询所在城市社保缴费明细!
新社通app数据所得,数据仅供参考。
灵活就业补贴
社保断交
4050补贴
社保缴纳
4050补贴
社保续交
社保缴费
4050补贴
社保卡不见
社保缴纳