社保缴费是指参加各类社保保险并缴纳保费的行为,一般情况下指的是养老保险、医疗保险、失业保险、工伤保险、生育保险的缴费。社保缴费主要分为两个部分,即单位缴纳部分和个人缴纳部分。
那么,2025年灵活就业人员怎么交社保?根据新社通app-社保缴费查询工具提供的2025社保缴费标准详情数据:

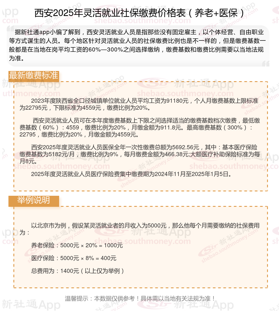
据新社通app数据显示,2024-2025年西安灵活就业人员养老保险的缴费标准是根据缴费基数来确定的:
个人养老保险缴费比例为20%,缴费基数的下限为4559元。
(注:本文数据仅供参考,具体以当地缴费标准为准)
社保断缴有影响吗?
失业保险:失业保险的影响相对较小,只要不是自己主动辞职,失业后有求职要求并进行了失业登记,且失业保险累计缴费满一年,就能享受失业保险待遇。
工伤保险:基本不受影响。
医疗保险:短期:断交期间无法享受医保报销待遇,但账户余额可以继续使用。长期:需累计缴费达到一定年限才能享受退休后医保待遇,断交时间不计入累计年限。
养老保险:断交后并不会作废。只要累计缴费年限满15年,退休后就能够享受养老待遇,中间断缴并不影响。
生育保险:生育保险想要享受待遇必须连续缴纳一年以上,而且在享受待遇时候夜不能断,假如断了,需要再缴纳一年以上才可享受生育保险带来的待遇。
住房公积金:住房公积金只能单位缴纳,不能以个人名义缴纳,因此一旦辞职,除非新工作马上续上,否则一定会停交的。停交住房公积金不会有什么后果,这笔钱还是在你的公积金账户里,当满足相关条件时就可以取出来。
温馨提示:本数据仅供参考!具体需以当地有关法规为准!
4050补贴
失业金领取
查询社保
4050补贴
灵活社保缴费
4050补贴
承德社保
灵活就业补贴
社保卡不见
4050补贴