社保即社会保险,是一种为丧失劳动能力、暂时失去劳动岗位或因健康原因造成损失的人口提供收入或补偿的一种社会和经济体系。
那么,2025年个人社保缴费标准是多少钱一个月?根据新社通app-社保缴费查询工具提供的2025社保缴费标准详情数据:

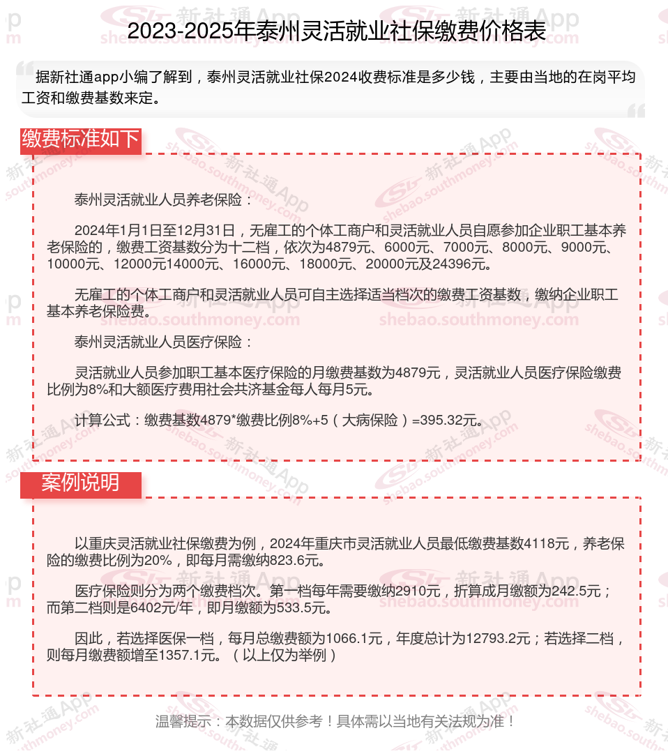
据新社通app数据显示,泰州企业灵活就业养老保险的缴费基数为:4494元。
缴费比例:在企业参保缴费的情况下,单位缴纳比例为16%,个人缴纳比例为8%。而灵活就业人员参保缴费的比例为个人20%。
另外,需要注意的是,这些缴费标准可能会随着时间和方案的变化而调整。为了获取最新的泰州灵活就业养老保险缴费标准信息,建议查阅相关消息或咨询当地社保部门。总的来说,了解并遵守当地的养老保险缴费标准是每个人的责任,也是保证个人权益的重要方案。
(注:本文数据仅供参考,具体以当地缴费标准为准)
社保断缴影响大,这些后果你知道吗?
失业保险:基本不受影响。
工伤保险:如果离职或断缴也是没法享受保险待遇的。
医疗保险连续中断缴费三个月的,那么就视为中断参保。
养老保险:对于职工养老保险这一块,如果在社保中断缴费以后即便是他不会清0,但是它的影响主要体现在不能够连续缴费,从而导致社保出现了中断缴费,最终自身的累计缴费年限会变得更短一些,那么这种情况下最直接的影响就是今后养老金的待遇水平会变得更低,但是如果说你具备了法定的退休条件,比如说满足15年或者20年以上的最低缴费年限,也依然是能够办理退休的。
生育保险断交后,如果生育时未连续足额缴纳生育保险费满足月数,如12个月,则无法享受生育险待遇,一般也不存在累计年限的说法。
影响购房、购车、子女上学等资格:在许多城市,社保的连续性是获取某些公共资源的重要指标。例如,在一些城市购房、购车或子女上学等,都对社保的连续性有严格要求。一旦社保断缴,这些资格的累计年限将重新计算,有些情况下,即使补缴也可能无效。
灵活就业补贴
养老保险缴费基数
灵活就业补贴
退休金计算方法
公司员工社保
社保缴纳
灵活就业补贴
社保续交
查询社保
灵活社保缴费