公司社保就是我们日常说的五险,包括包括养老保险、医疗保险、失业保险、工伤保险和生育保险。其中养老保险、医疗保险和失业保险,这三种险是由企业和个人共同缴纳的保费,工伤保险和生育保险完全是由企业承担的。
那么,2025年灵活就业者怎么交社保?根据新社通app-社保缴费查询工具提供的2025社保缴费标准详情数据:

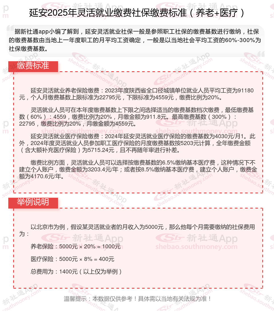
据新社通app数据显示,延安灵活就业养老保险缴费基数2024-2025年最新标准如下:
最低缴费基数:4559元;
个人缴费比例:20%;
(注:本文数据仅供参考,具体以当地缴费标准为准)
社保续交需要哪些手续?
社保重新参保的办理主要取决于个人的具体情况。以下是一些常见的重新参保情形及对应的办理方法:
一、重新就业后由新单位续交
如果个人在社保停缴后重新就业,且新单位与原单位在同一城市,那么新单位可以直接为个人续交社保,无需个人进行额外操作。若新单位与原单位不在同一城市,个人需要将社保关系从原单位所在地转移到新单位所在地,这通常涉及到社保关系的转出和转入手续。
二、以灵活就业人员身份续交
对于没有重新就业的个人,可以选择以灵活就业人员的身份续交社保。个人可以前往户籍所在地的社保部门或者通过线上的方式办理相关手续,并按照要求的缴费标准和时间进行缴费。
温馨提示:本数据源于网络,仅供参考!具体需以当地具体法规为准!
灵活就业补贴
灵活就业补贴
浙江台州社保
4050补贴
灵活就业补贴
4050补贴
社保缴纳
灵活就业补贴
漳州城乡社保
4050补贴