2025山东烟台灵活就业4050社保补贴是一项面向特定年龄段的就业困难人群的社会保险补贴。
山东烟台4050灵活就业社保补贴是什么?今天聊一下4050补贴话题。4050补贴听起来像是一个针对特定年龄人群的社保补贴。比如女性需年满40周岁,男性需年满50周岁(以申请当年12月31日为截止日期)。那么山东烟台4050灵活就业社保补贴标准是多少钱?山东烟台4050社保补贴可以领取多少?接下来随新社通APP小编了解一下山东烟台4050灵活就业社保补贴的最新资讯。
一、2025年山东烟台4050社保补贴申请流程
山东烟台办理4050社保需要哪些手续?
所需材料
办理4050社保补贴时,需要准备以下材料:
有效身份证件:包括身份证、户口簿等。
《就业失业登记证》:原件和复印件。
社保缴费凭证:灵活就业个人缴纳的养老保险、医疗保险凭证的原件(如原件丢失,可凭社保经办机构开具的个人缴费证明)。
托管合同书(如有):部分地区可能需要提供。
其他相关表格:由申请人填写的相关申请表格。
办理流程
办理4050社保补贴的流程通常包括以下几个步骤:
准备材料:按照上述要求准备好所有相关材料。
提出申请:携带准备好的材料,前往户籍所在地的街道(乡镇)劳动事务所或社区劳动工作站提出申请。
审核与公布:劳动事务所或社区劳动工作站将对申请人的材料进行初审,并进行公布。公布无异议后,将材料上报至市就业办审核。
复核与拨付:市就业办审核通过后,将材料交至市部门复核。复核通过后,部门将通过指定的银行直接将补贴资金拨付给申请人本人。
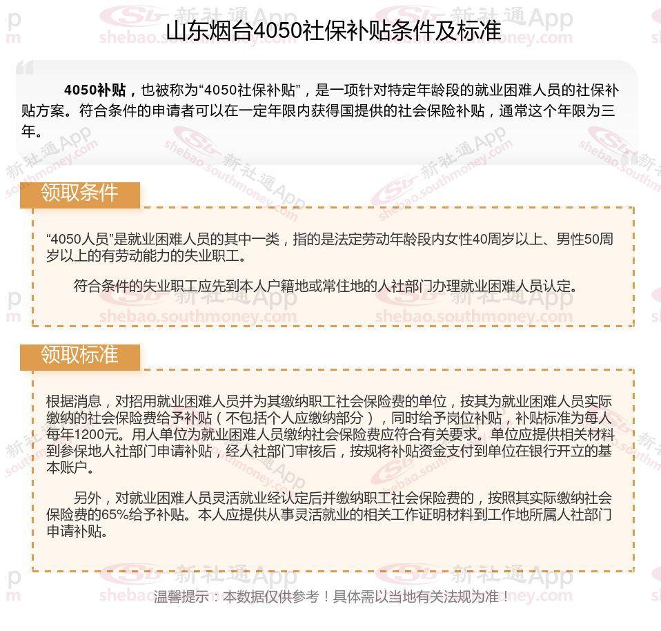
二、2025年山东烟台4050社保补贴标准(山东烟台4050灵活就业人员补贴标准是多少钱?山东烟台2025年4050补贴新规能领多少钱?)

三、山东烟台灵活就业人员,享受4050补贴,退休金待遇有影响吗?
4050补贴领取后不影响退休金,需要的条件如下:
就业困难认定期间必须依法缴纳社保费,含养老保险费和医疗保险费
有劳动能力、有就业要求,并在各级公共就业服务机构进行了失业登记
依法进行登记失业,并符合4050年龄条件,即男性年满50周岁、女性年满40周岁
4050补贴
灵活就业补贴
退休金计算方法
社保缴纳
五险一金
社保缴费基数
社保缴纳
4050补贴
社保缴费计算
灵活就业补贴