2025湖北咸宁4050补贴主要针对的是年龄在40岁以上的女性和50岁以上的男性,这些人群通常因为年龄较大而面临就业困难。
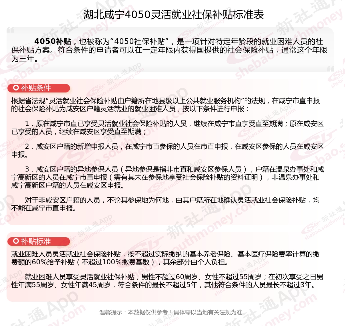
湖北咸宁4050灵活就业社保补贴是什么?今天聊一下4050补贴话题。4050补贴听起来像是一个针对特定年龄人群的社保补贴。比如女性需年满40周岁,男性需年满50周岁(以申请当年12月31日为截止日期)。那么湖北咸宁4050灵活就业社保补贴标准是多少钱?湖北咸宁4050社保补贴可以领取多少?接下来随新社通APP小编了解一下湖北咸宁4050灵活就业社保补贴的最新资讯。
一、湖北咸宁农村户口能领4050补贴吗?
为什么很多农村户口的朋友无法领取4050补贴?主要原因是,需要是认证的就业困难人员。
一般情况下,只有城镇户籍的人口才会被认定为就业困难人员,所以农村户口的朋友,即使自己缴纳了城镇职工社保,也无法认定为就业困难人员,那么也就不能申请4050补贴,一般来说,只有失地农民等可以申领补贴。
当然,各地区具体执行方法有所不同,需要办理的朋友可以到当地的社保部门了解详细办理要求。
最后提醒大家,目前灵活就业社保补贴并不是统一的,所以各地的补贴领取条件、标准、方式等的差异都比较大,有些地区甚至可能没有相关法规,因此大家一定要以当地公布为准。
二、2025年湖北咸宁4050社保补贴标准及条件(4050社保补贴多少钱?)

》点击新社通app社保计算器,了解你的社保缴费明细!
新社通app数据所得,数据仅供参考。
灵活就业补贴
社保缴费
社保线上缴费操作
社保线上缴费
东莞如何补交个人社保?
社保缴费
河南许昌社保补缴怎么办理?
社保转移
贵州安顺社保
灵活社保缴费