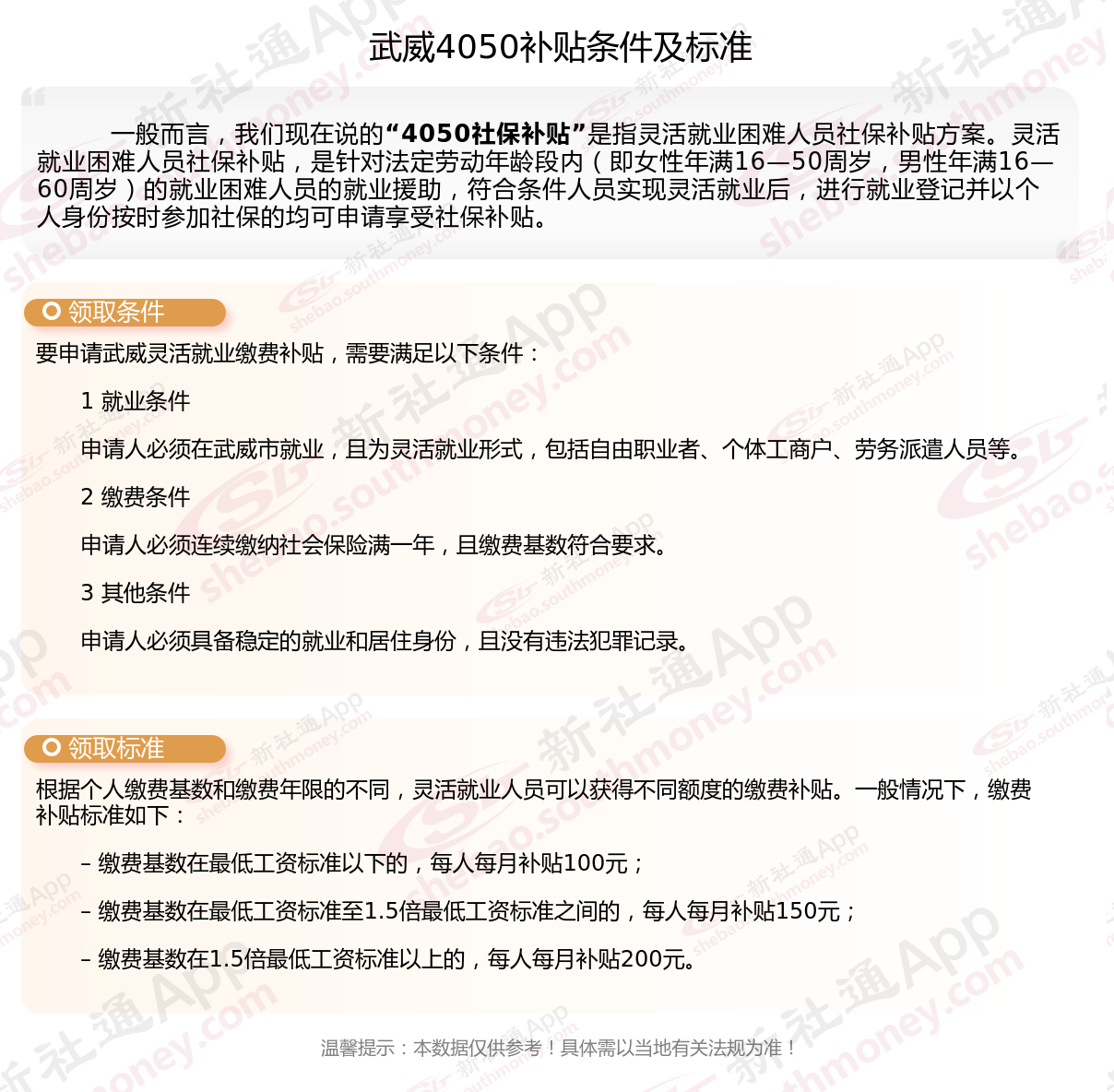
2025武威4050补贴主要针对的是年龄在40岁以上的女性和50岁以上的男性,这些人群通常因为年龄较大而面临就业困难。
4050补贴需要以灵活就业身份参加职工养老和医疗保险,补贴标准不超过实际缴费的三分之二,最长3年,距离退休不足5年的可延长到退休。补贴对象包括国企下岗人员、低保家庭等。申请流程需要提交身份证、银行账户等。那么武威4050灵活就业社保补贴标准是多少钱?武威4050社保补贴条件是什么?接下来随新社通APP小编了解一下最新资讯。
一、2025年武威灵活就业人员多少岁可以领社保补贴?
武威灵活就业社保补贴的年龄限制?主要包括女性满40周岁以上,男性满50周岁以上。此外,有些地区还要求女性满45周岁以上,男性满45周岁以上也可以申请灵活就业保险补贴?。
武威4050灵活就业补贴申请条件
?年龄及残疾情况?:
女性满40周岁以上,男性满50周岁以上,以及中、重度残疾人可以申请灵活就业保险补贴?。
?就业情况?:
在社区从事家务服务并与社区居民形成服务关系的灵活就业人员。
没有固定工作单位,岗位和工作时间不固定,但能够取得收入的其他灵活就业人员。
已实现灵活就业满30日,并在户口所在区县劳动部门办理了个人就业登记的人员。
实现灵活就业并以灵活就业身份参保的符合条件的高校毕业生?。
二、2025年武威4050社保补贴标准是多少?条件是什么?

》》还不知道自己社保缴纳明细吗?点击新社通app社保计算器,查询所在城市社保缴费明细!
新社通app数据所得,数据仅供参考。
 灵活就业补贴
                            灵活就业补贴
                         社保线上缴费
                            社保线上缴费
                         灵活社保缴费
                            灵活社保缴费
                         个人社保补交的流程是什么?
                            个人社保补交的流程是什么?
                         个人怎么补交之前的社保费?
                            个人怎么补交之前的社保费?
                         广东深圳社保补缴
                            广东深圳社保补缴
                         陕西汉中社保
                            陕西汉中社保
                         社保线上缴费
                            社保线上缴费
                         社保年限合并怎么办理
                            社保年限合并怎么办理
                         领取社保福利补贴
                            领取社保福利补贴
                        