眉山社保退休能领多少钱?本文将为您详细介绍新的养老金计算公式,并提供具体的计算步骤和示例,让您提前了解自己的养老金待遇
近日消息称,要适当提高退休人员基本养老金,同时也要提高城乡居民基础养老金。也就是说,2025年的退休人员养老金上涨已经敲定,有关适度上涨的表述也跟上年一样。退休养老金的上涨,哪些老人将更受益?那么,眉山社保交满退休可以拿多少?下面新社通小编带您了解详情。
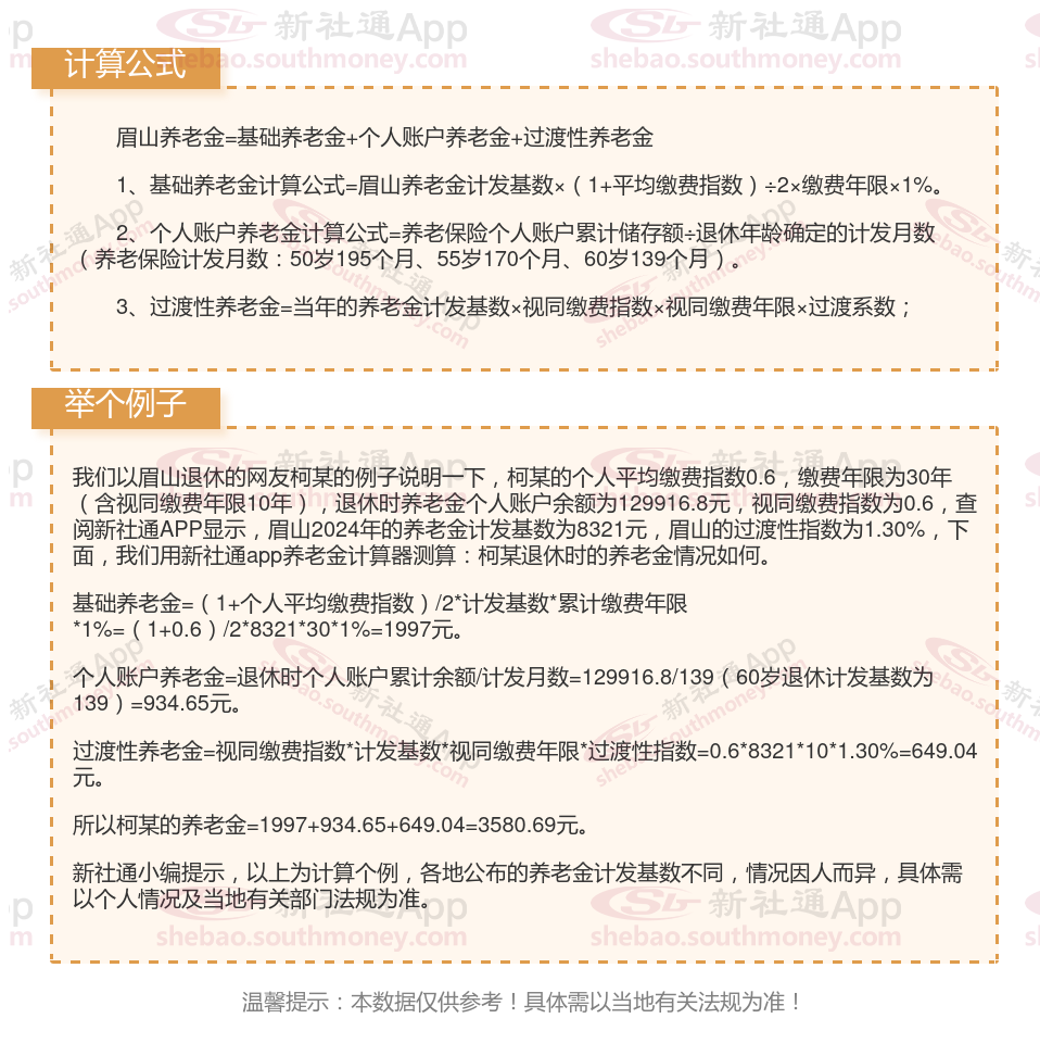
一、眉山社保交满退休可以拿多少,2024最新眉山养老金计算方法

二、个人养老金计发月数对照表
据了解,养老金计发月数是指养老金待遇计划发放的月数。目前,对于不同年龄段的退休职工,养老金计发月数有固定的法规。具体来说,60岁退休的职工,其个人账户养老金的计发月数为139个月;55岁退休的职工,计发月数为170个月;而50岁退休的职工,计发月数则为195个月。
这些计发月数是根据城镇人口平均估计寿命、退休年龄以及基金投资收益率等多种因素计算得出的。其目标是确保在退休人员去世时,其个人账户中的余额能够正好发放完毕,实现账户基金的精算自平衡。
值得注意的是,尽管自2005年以来,养老金计发月数的法规已经多年未变,但近年来,有关养老金方案和讨论一直在进行中。随着人口老龄化的加剧和经济社会的发展,未来养老金计发月数是否会有调整,还需要根据具体情况和方案变动来判断。
总的来说,了解并正确计算养老金计发月数对于确保退休职工能够享受到应有的养老金待遇具有重要意义。如果您需要更详细或具体的信息,建议咨询当地社保部门或相关机构。

退休后养老金
退休可以拿多少钱?
长沙养老金
退休工资怎么计算
退休金计算
养老保险缴纳
宁夏石嘴山社保
养老金