四川巴中社保退休能领多少钱?每月能拿到的钱取决于多个因素,包括缴费年限、缴费基数、社会平均工资等。本文介绍计算公式和提高待遇的方法,您可以更好地规划自己的养老生活。
据新社通app获悉,养老金确实是大众普遍关注的焦点,特别是对于那些即将或已经步入退休生活的人们来说,养老金的多少直接关系到他们晚年生活的质量。随着养老保险体系的不断完善和优化,养老金的计算方式也在持续更新和调整。退休时间、缴费年限以及缴费基数的不同,都会对最终领取的养老金数额产生显著影响。因此,及时了解并适应这些变化,对于保证个人退休后的生活水平具有重要意义。下面随新社通app小编一起来看看详情。
一、2023-2024年四川巴中养老保险缴费比例及基数标准一个月要交多少钱?
据新社通app显示,四川巴中养老保险缴费基数2024-2025年最新标准如下:
根据有关法规,四川巴中企业职工基本养老保险缴费基数暂按不低于4511元;
缴费比例:其中单位承担16%,个人承担8%。
按照单位16%+个人8%的缴费费率,养老保险缴费合计不低于1082.64元/月(单位721.76元+个人360.88元)。
(注:本文数据仅供参考,具体以当地缴费标准为准)

二、四川巴中养老金计算方法2024最新 社保退休可以拿多少

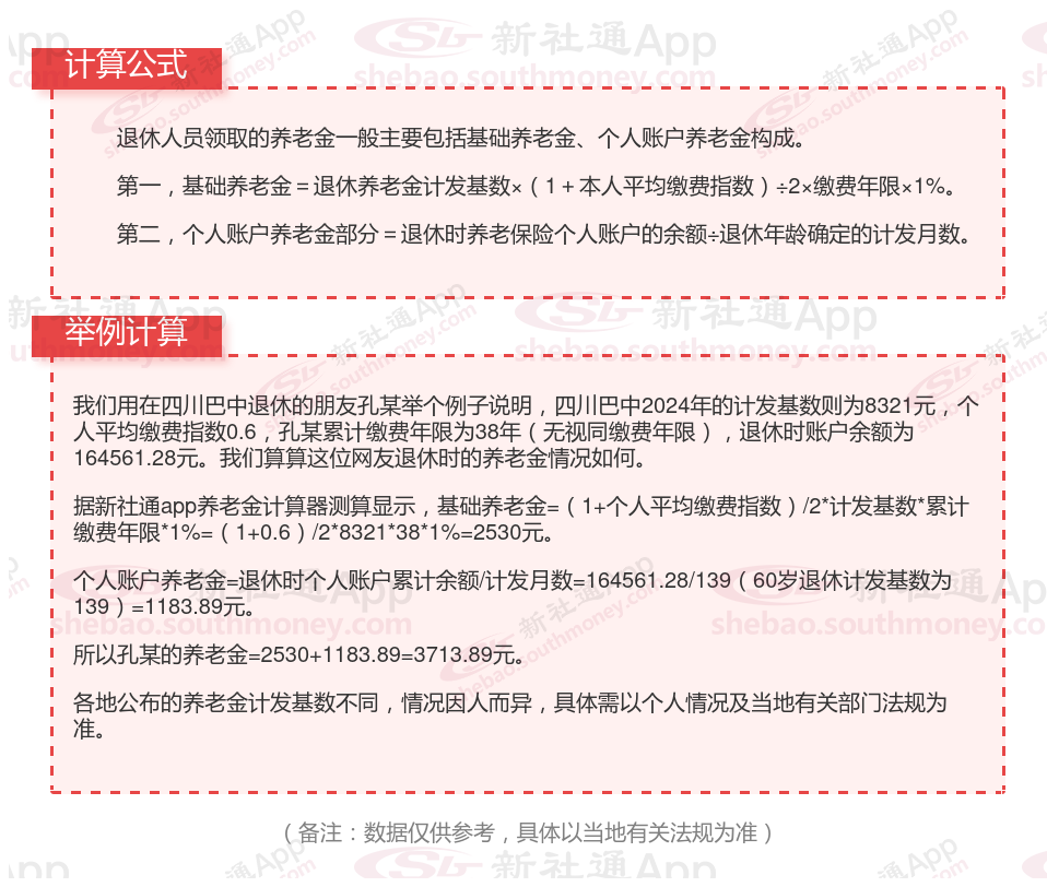
》点击新社通app养老金计算器,轻松测算你的养老金!
天津退休金规划
广东东莞养老金
养老金重算
养老金
养老金调整
养老金影响
社保退休金计算方法
河南郑州退休金在线计算器
养老金计算公式