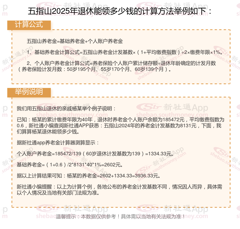
五指山社保退休能领多少钱?五指山每月能拿到的钱取决于多个因素,包括缴费年限、缴费基数、社会平均工资等。本文介绍计算公式和提高待遇的方法,您可以更好地规划自己的养老生活。
当我们社保退休,每月能领取多少钱的养老金呢?据新社通app获悉,这是许多人关心的问题。养老金的计算方法复杂多样,具体涉及到基础养老金、个人账户养老金等多个要素。有些地区采用平均工资计算法,地区则采取个人账户累计计算法。了解并掌握养老金的计算方法是弄清每月领取金额的重要前提。下面随新社通app小编一起来看看详情。
五指山社保退休工资计算方法及公式2024年最新(计算器)

》点击新社通app养老金计算器,轻松测算你的养老金!
领取养老金的条件是什么?领取养老金的条件根据不同类型的养老保险方案而有所差异。以下是具体领取条件:缴费条件:
企业和职工按法规缴纳基本养老保险费。
个人缴费年限满15年及其以上。若缴费年限未满15年,可以逐年缴费至满15年,然后申请按月领取基本养老金,或者选择一次性返还其个人账户本息之和但不能按月享受退休金。达到法定退休年龄,男年满60周岁,女工人年满50周岁,女干部年满55周岁,;办理退休手续:在满足上述条件后,还需要经过劳动有关部门的批准,并办理相应的离退休手续。
辽宁沈阳退休金
退休养老金计算
养老退休金计算
养老金计算公式
焦作养老金
养老保险缴费
广安退休金
养老保险
福建福州养老金