据新社通app数据显示,乌鲁木齐灵活就业养老保险缴费基数2024-2025年最新标准如下:
2025年度,全省职工基本养老保险缴费基数上限为全口径工资的300%,即24996元/月;下限为全口径工资的60%,即4999元/月。
个人缴费比例:20%;
(注:本文数据仅供参考,具体以当地缴费标准为准)
乌鲁木齐个人社保缴纳金额怎么计算?根据新社通app-社保缴费查询工具提供的最新数据如下:

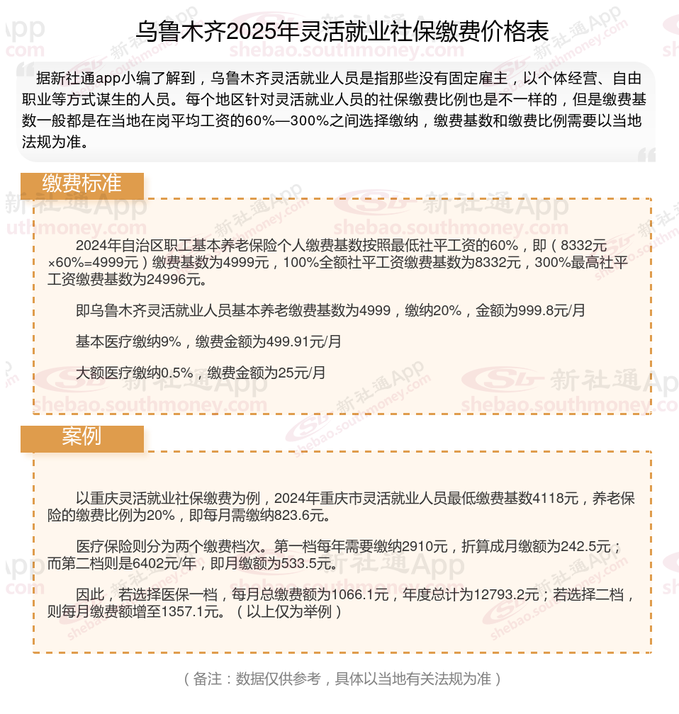
2024年自治区职工基本养老保险个人缴费基数按照最低社平工资的60%,即(8332元×60%=4999元)缴费基数为4999元,100%全额社平工资缴费基数为8332元,300%最高社平工资缴费基数为24996元。
即乌鲁木齐灵活就业人员基本养老缴费基数为4999,缴纳20%,金额为999.8元/月
基本医疗缴纳9%,缴费金额为499.91元/月
大额医疗缴纳0.5%,缴费金额为25元/月
温馨提示:本数据仅供参考!具体需以当地有关法规为准!
辽宁沈阳退休工资
养老金
芜湖退休金计算
退休工资
养老保险养老金计算
退休工资
退休养老金怎么算
退休金
社保退休工资计算方法
退休工资计算方法