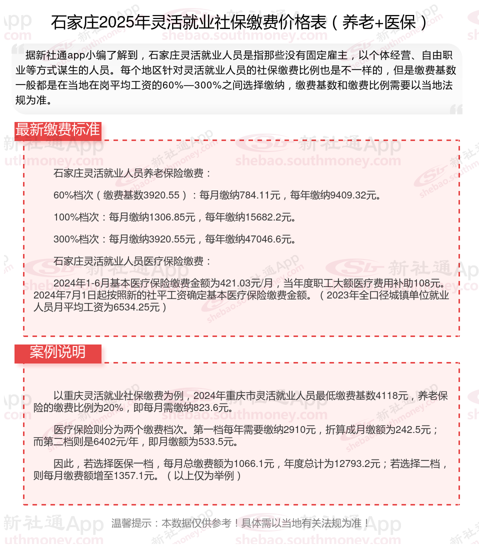
据新社通app数据显示,石家庄灵活就业养老保险缴费基数2024-2025年最新标准如下:
2025年度,全省职工基本养老保险缴费基数上限为全口径工资的300%,即23118元/月;下限为全口径工资的60%,即3920.55元/月。
个人缴费比例:20%;
(注:本文数据仅供参考,具体以当地缴费标准为准)
个体户社保一个月多少钱?根据新社通app-社保缴费查询工具提供的2025社保缴费标准详情数据如下:

养老保险要交多少年可以领养老金?
社保需要累计缴纳满15年才可以在你法定退休年龄之后享受社保待遇。社保交满15年后可以不再交费。如果有单位,即使缴满15年,但职工还未退休的,企业还得继续缴费,直至退休;个人缴纳社保的话,可停缴,也可继续缴纳,根据当地法规,肯定也是继续缴纳好,养老保险是遵循“多缴多得”的原则,缴费基数越高、年限越长,退休时领取养老金也越多。
温馨提示:本数据源于网络,仅供参考!具体需以当地具体法规为准!
退休工资计算
社保缴纳
社保缴纳
灵活养老金
退休金
退休金
退休工资计算
养老保险退休金计算
社保缴纳
19年退休金