社保个人交需要多少钱一个月?根据新社通app-社保缴费查询工具提供的2025社保缴费标准详情数据如下:

灵活就业人员养老保险缴费比例为20%,医疗保险缴费以当地上年度城镇在岗职工月平均工资的80%为基数,按4.2%或8%比例缴纳基本医疗保险费。
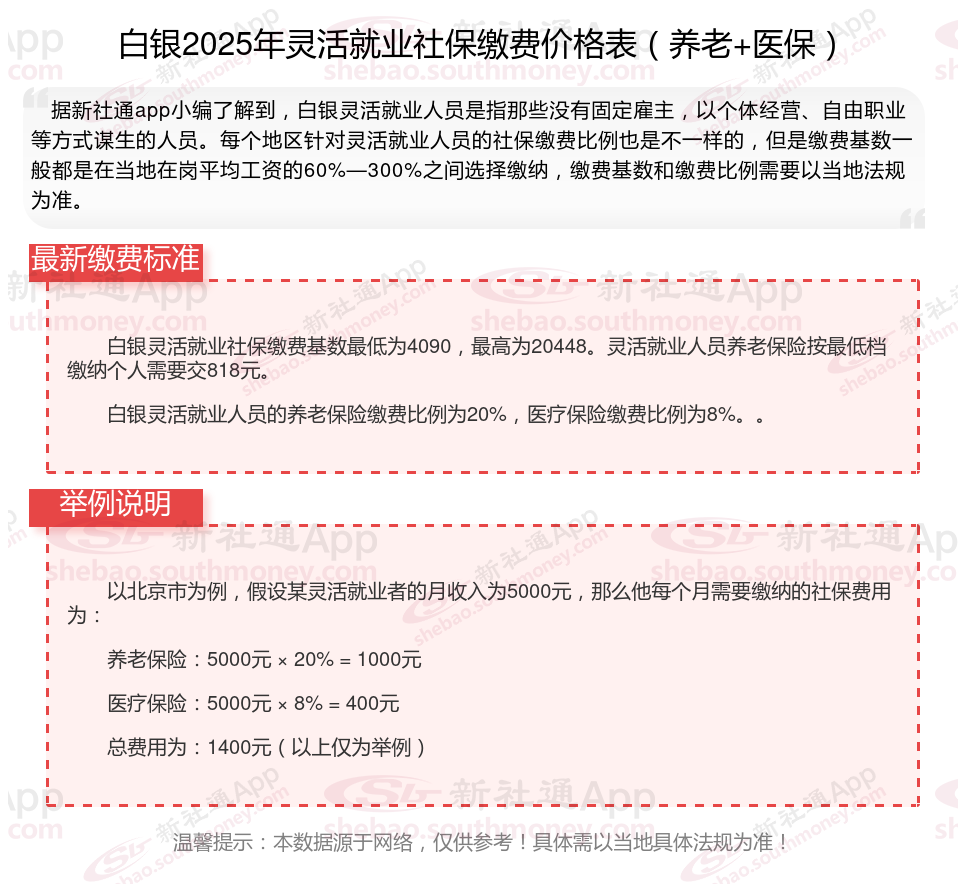
据新社通app数据显示,白银灵活就业人员养老缴费基数2024-2025年最新标准如下:
养老保险最低缴费基数为:4317元;
个人缴费比例:20%,个人缴费金额:863.4元;
(注:本文数据仅供参考,具体以当地缴费标准为准)
呼和浩特退休工资
养老金计算方式
退休金
退休金测算
退休金
退休金
社保缴纳
退休金
新疆乌鲁木齐个人退休金计算
灵活养老金