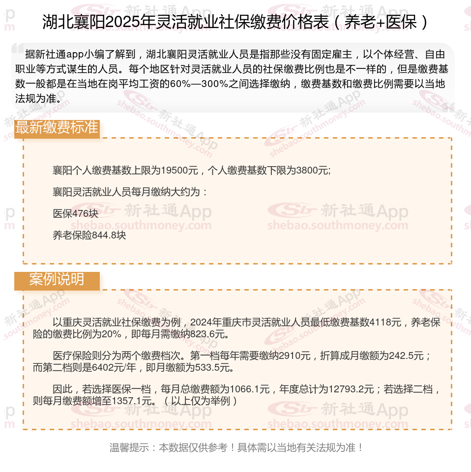
据新社通app数据显示,湖北襄阳灵活就业养老保险缴费基数2024-2025年最新标准如下:
2025年度,全省职工基本养老保险缴费基数上限为全口径工资的300%,即20844元/月;下限为全口径工资的60%,即3800元/月。
个人缴费比例:20%;
(注:本文数据仅供参考,具体以当地缴费标准为准)
灵活就业者交社保一个月多少钱?根据新社通app-社保缴费查询工具提供的2025社保缴费标准详情数据如下:

灵活就业人员没有个人和企业缴费部分了,全部是由个人缴费负担。不过对于灵活就业人员也有一定的照顾,比如多数地区养老保险缴费比例只有20%,比企业合计比例低4个百分点。
温馨提示:本数据源于网络,仅供参考!具体需以当地具体法规为准!
社保缴纳
退休金
退休工资计算
浙江台州退休金
退休金计算
养老退休金计算
领取养老金
退休金计算公式
退休金
退休金计算公式