退休金计算方法2025:
退休金由三个部分组成:基础养老金、个人账户养老金和过渡性养老金。
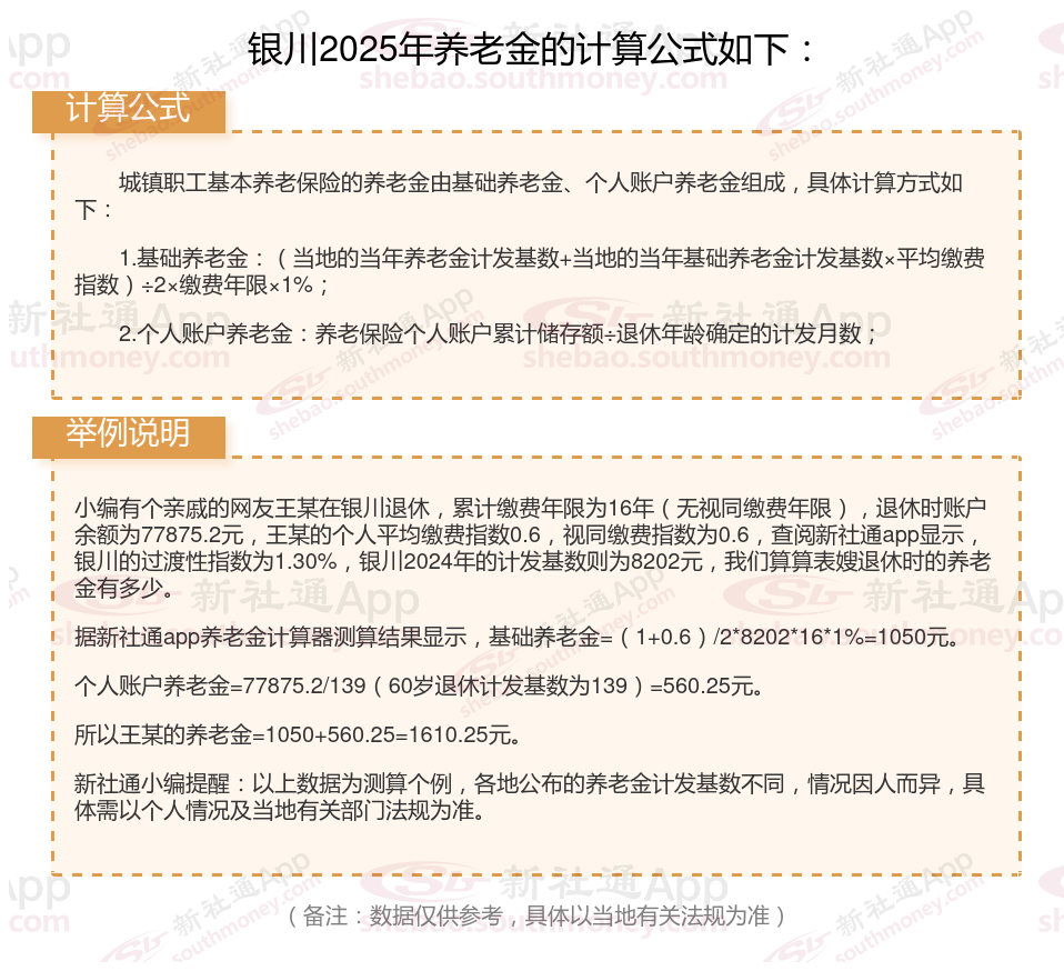
基础养老金计算公式为:(全省上年度在岗职工月平均工资+本人指数化月平均缴费工资)÷2×缴费期限×1%。
个人账户养老金等于养老保险个人账户的余额÷退休年龄确定的计发月数。
过渡性养老金:过渡性养老金仅适用于1996年之前工作的人。具体资格和付款方式因地域而异。

怎么样提高养老待遇?
延长缴费年限:
养老金遵循“长缴多得”的原则,缴费年限越长,养老金待遇越高。因此,尽可能避免中途断缴,确保缴费时间更长。
例如,缴费15年只能领取基础比例的养老金,但缴费30年或40年,养老金的领取比例将显著提高。
提高缴费档次:
在有负担能力的情况下,选择较高的缴费基数进行缴费。这不仅能提高个人账户的积累,也能增加平均缴费指数,进而提高养老金的数额。
避免提前退休:
养老金的发放与个人账户养老金的“计发月数”有关,而计发月数又与退休年龄有关。退休年龄越大,计发月数越短,每月能领到的个人账户养老金就越多。因此,避免提前退休可以间接提高养老金待遇。
关注个人健康状况:
定期体检:关注自己的身体健康状况,定期进行体检,及时发现并治疗潜在的健康问题。
保持健康生活方式:保持健康的生活方式,如合理饮食、适度运动、戒烟限酒等,有助于延长寿命,从而增加领取养老金的时间。
在经济发达的城市缴纳社保:
社会平均工资水平对养老金待遇有很大影响。在经济发达的城市缴纳社保,会获得更好的养老金待遇。
退休金的数额并不是单一因素确定的,而是由一系列因素共同影响的结果。这些因素包括了个人的服务年限(工龄)、当时的社会平均工资水平、个人和单位所缴纳的养老保险费用比例、养老保险个人账户中的累计金额、个人选择的退休年龄、历年来的缴费金额和水平,以及可能享受的养老金增发等。
退休金
交养老金
养老退休金计算
齐齐哈尔退休金计算
社保缴纳
退休金计算
退休金
养老金计算
社保缴纳
退休金