据新社通app数据显示,漳州灵活就业养老保险的缴费基数为:4212元。灵活就业人员参保缴费的比例为个人20%。
另外,需要注意的是,这些缴费标准可能会随着时间和方案的变化而调整。建议查阅相关消息或咨询当地社保部门。
(注:本文数据仅供参考,具体以当地缴费标准为准)
漳州社保缴费多少钱?下表是2024-2025年漳州社保费用明细参考,根据新社通app-社保缴费查询工具提供的最新数据如下:

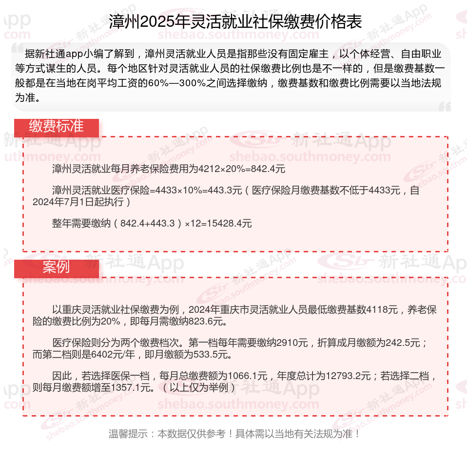
漳州灵活就业每月养老保险费用为4212×20%=842.4元
漳州灵活就业医疗保险=4433×10%=443.3元(医疗保险月缴费基数不低于4433元,自2024年7月1日起执行)
整年需要缴纳(842.4+443.3)×12=15428.4元
》》点击新社通app社保计算器,查询你的社保缴纳明细!
新社通app数据所得,数据仅供参考。
灵活就业人员的社保缴费基数和比例是根据当地在岗职工平均工资的一定比例来确定的。灵活就业人员在参加养老保险时,缴费基数通常参照当地在岗职工的平均工资,一般来说,灵活就业人员可以选择按照在岗职工月平均工资的一定比例(如40%至100%)来缴纳基本养老保险费。医疗保险缴费基数:对于医疗保险,灵活就业人员一般是按照当地上年度月平均工资的一定比例(如4.2%至8%)来缴纳基本医疗保险费,具体比例可能因地区而异。
 退休金
                            退休金
                         退休金计算方法
                            退休金计算方法
                         养老金测算
                            养老金测算
                         退休工资计算
                            退休工资计算
                         社保缴纳
                            社保缴纳
                         社保缴纳
                            社保缴纳
                         养老金计算
                            养老金计算
                         养老金计算公式
                            养老金计算公式
                         退休金
                            退休金
                         社保养老金计算方法
                            社保养老金计算方法
                        