最近失业了怎么办?有哪些途径可以领取失业保险待遇?关于失业人员想要领取失业保险金要怎么领取?必须具备这些条件材料,了解办理流程,就可以领取失业保险金等。
失业了怎么办?很多人开始担心了未来生活了,对于如何应对当下的生活状况,很多人都发出了疑问?
不要怕,这里有一份福利!
【一文看懂】
千万别错过了!
申领失业保险待遇,
需提交哪些材料?
到哪里申领?
新社通小编在这里给你整理好,点下去就能看懂!最新玉林失业保险金领取多少钱?
失业保险金是给予失业人群的最根本的社会保证,但亦不是所有的失业人员都可以领取失业保险金的。领取失业保险金需要一定条件,只有符合条件的失业人员才能领取属于自己的失业保险金。那想要怎么申请失业保险金?要做什么准备的?
被公司裁掉后,可以申领失业保险金吗?
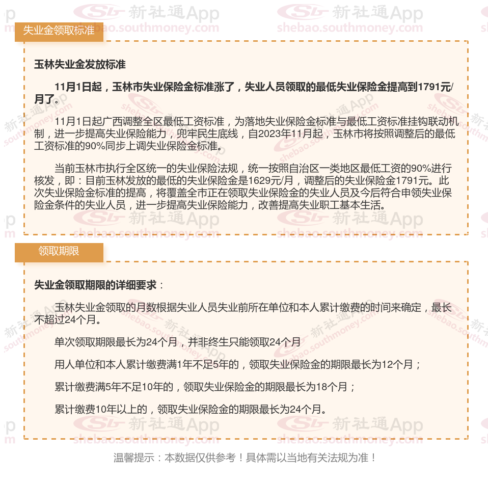
玉林每月有多少钱?失业保险金如何领取?

领取多少个月
shiky
微信申请
失业保险金每月领多少
支付宝申请
申领失业金
领取期限计算
失业金领取
失业金领一次
失业金领取