#邯郸灵活就业人员社会保险#在当前的社保体系中,灵活就业人员作为特殊的群体,其社保缴费问题备受关注。本文就邯郸灵活就业人员社保缴费的种类和具体比例、费用,具体谈谈灵活就也人员的社保相关问题。下面随新社通小编一起来看看。

一、邯郸灵活就业社保需要多少钱一个月?

》》点击新社通app社保计算器,轻松了解您的社保缴费明细!
提示:邯郸灵活就业人员每个月的缴费压力还是比较大的,每个月的社保费用都是千元,缴费档次越高,灵活就业人员要缴纳的费用也越多。
当缴费档次越高,可以享受到的社保待遇也越多,退休后可以领到的养老金也越多,100%的缴费档次缴纳灵活就业社保比60%的缴费档次缴纳灵活就业社保可以领到的钱要多。
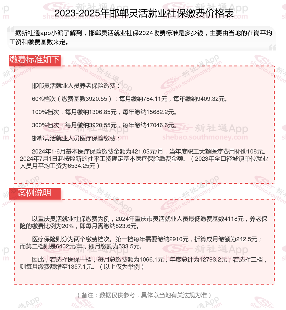
邯郸灵活就业人员社保缴费档次表:一般分为五个档次,具体为上年度在岗职工平均工资的60%、70%、80%、90%和100%。灵活就业人员可以根据自己的意愿选择缴费档次,缴费比例为20%,其中12%进入统筹基金,8%进入个人账户。
灵活社保缴费
青岛社保缴费
灵活社保缴费
北京社保缴费
灵活社保缴费
灵活社保缴费
灵活社保缴费
成都社保缴费
百色社保缴费
灵活社保缴费