灵活就业社保通常只需缴纳养老和医疗两项(部分地区可自愿选缴失业险),其他险种无需强制缴纳。灵活就业社保缴费满15年后,退休后可领取养老金,避免老年无收入来源。那么2025年福建福州灵活就业人员社保需要交多少钱?下面随新社通小编一起来看看。
一、2024年福建福州灵活就业社保缴费基数、比例最新消息
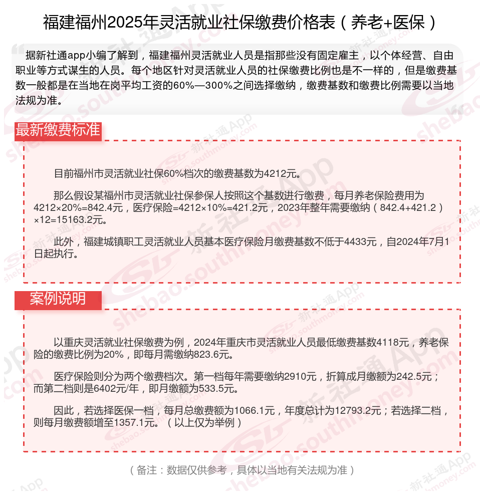
(1)基数:福建福州灵活就业社保参照职工社保的缴费基数进行缴纳。灵活就业社保由于各地区经济发展水平不一,职工月平均工资存在差异,所以各地区的社保缴费基数上下限也不同。
而社保缴费基数由当地上一年度职工的月平均工资确定,一般是以当地社会平均工资的60%-300%为社保缴费基数,基本上分为60%、80%、90%、100%、150%、200%、250%、300%等八个缴费档次。
(2)比例:福建福州社保缴费比例各个地区标准有些细微的差别,并且会不断产生新的变化。
社保缴纳费用是以缴费基数为基数以一定的比例进行缴费,职工社保分为单位缴纳部分和个人缴纳部分,两者缴纳比例不同,但是灵活就业人员参保职工社保没有单位负责,将全部由个人缴费。
提示:灵活就业养老保险的缴费比例一致,都是社保缴费基数的20%。
灵活就业医保的缴费比例就有些差异了,有些地方是6%,有些地方是8%,有些地方是13%。
二、2024年福建福州灵活就业社保缴费标准表 福建福州灵活就业社保多少钱一个月?

福建福州灵活就业人员社保缴费档次表:一般分为五个档次,具体为上年度在岗职工平均工资的60%、70%、80%、90%和100%。灵活就业人员可以根据自己的意愿选择缴费档次,缴费比例为20%,其中12%进入统筹基金,8%进入个人账户。
 灵活社保缴费
                            灵活社保缴费
                         2025年南京社保费用明细表,个人要交多少钱?
                            2025年南京社保费用明细表,个人要交多少钱?
                         灵活社保缴费
                            灵活社保缴费
                         广西南宁社保的缴费标准是多少?
                            广西南宁社保的缴费标准是多少?
                         灵活社保缴费
                            灵活社保缴费
                         灵活社保缴费
                            灵活社保缴费
                         灵活社保缴费
                            灵活社保缴费
                         失业金领取
                            失业金领取
                         灵活社保缴费
                            灵活社保缴费
                         灵活社保缴费
                            灵活社保缴费
                        