什么是灵活就业社保?简单讲灵活就业人员购买的社保就叫灵活就业社保。灵活就业人员是指以非全日制、临时性和弹性工作等灵活形式就业的人员。那么2025年呼和浩特灵活就业社保缴费基数是多少?要怎么缴费?接下来随新社通APP小编一起了解呼和浩特灵活就业社保缴费具体详情吧。
一、2024年呼和浩特灵活就业社保缴费标准表 呼和浩特灵活就业社保多少钱一个月?

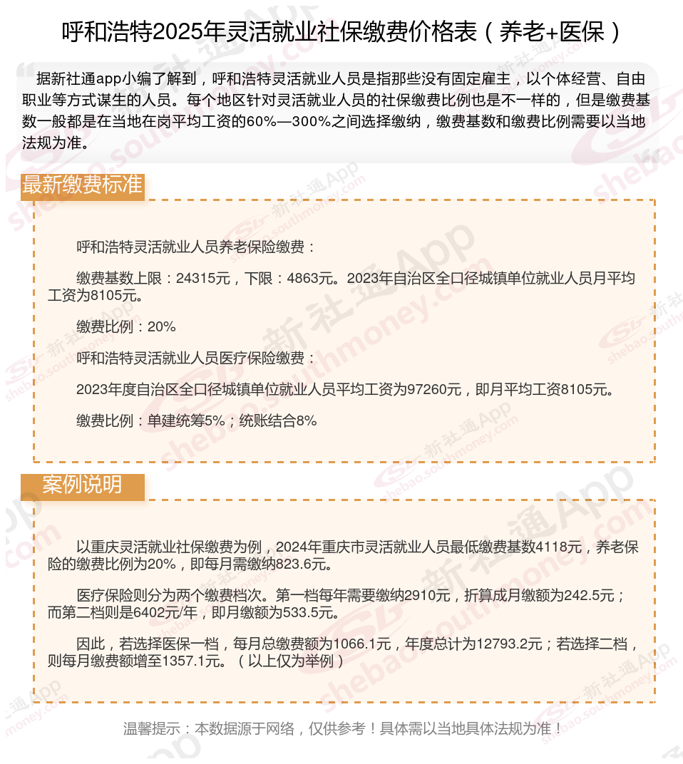
呼和浩特灵活就业人员社保缴费档次表:一般分为五个档次,具体为上年度在岗职工平均工资的60%、70%、80%、90%和100%。灵活就业人员可以根据自己的意愿选择缴费档次,缴费比例为20%,其中12%进入统筹基金,8%进入个人账户。
二、2024年呼和浩特灵活就业社保缴费方式
呼和浩特灵活就业社保的缴费方法主要包括线上和线下两种方式。
线上缴费主要有以下几种方式:
微信缴费:通过微信搜索“社保云缴费”小程序,或依次点击微信→我→服务→城市服务→社保→社保缴费,进行缴费操作。这种方式支持本月缴费及本年度预缴,但不可调整缴费基数。
支付宝缴费:在支付宝中搜索“灵活就业社会保险-天津市”小程序,或依次点击支付宝→市民中心→社保→灵活就业社会保险,进行缴费。这种方式同样支持本月缴费及本年度预缴,但不可调整缴费基数。
线下缴费方式则包括:
灵活就业人员可以就近到社保分中心“税务一厅联办”窗口或所属税务局办税服务厅打印缴费单,再到协议商业银行缴费。
此外,还有一些地方提供了批量扣费、代征银行柜面缴费和网上缴费等选项。批量扣费一般从每月月末预扣下月费用,需要在每月25日前在缴费银行卡或存折中预存足额费用。代征银行柜面缴费则可以前往指定的银行网点柜面进行缴费。网上缴费则可以通过指定的APP或二维码自行申报缴费。
请注意,具体的缴费方式和流程可能因地区和方案的不同而有所差异,建议灵活就业人员根据当地的具体法规进行缴费操作。同时,也要按时足额缴纳基本养老、基本医疗两项社保费,以享受相关的社会保险待遇。
 灵活社保缴费
                            灵活社保缴费
                         灵活社保缴费
                            灵活社保缴费
                         2025社保交多少钱?
                            2025社保交多少钱?
                         灵活社保缴费
                            灵活社保缴费
                         达州社保
                            达州社保
                         灵活社保缴费
                            灵活社保缴费
                         灵活社保缴费
                            灵活社保缴费
                         灵活社保缴费
                            灵活社保缴费
                         青岛社保缴费
                            青岛社保缴费
                         灵活社保缴费
                            灵活社保缴费
                        