灵活就业社保缴费比例是多少?养老保险一般为缴费基数的20%左右,其中8%计入个人账户,12%计入统筹账户。医疗保险一般为缴费基数的10%左右,具体比例因地区而异。失业保险、工伤保险、生育保险缴费比例较低,具体比例因地区而异。接下来随社保君了解一下2025年重庆灵活就业人员社保交多少钱,2025年重庆灵活就业社保缴费标准的详细内容。
重庆灵活就业社保缴费标准表 重庆灵活就业社保多少钱一个月?

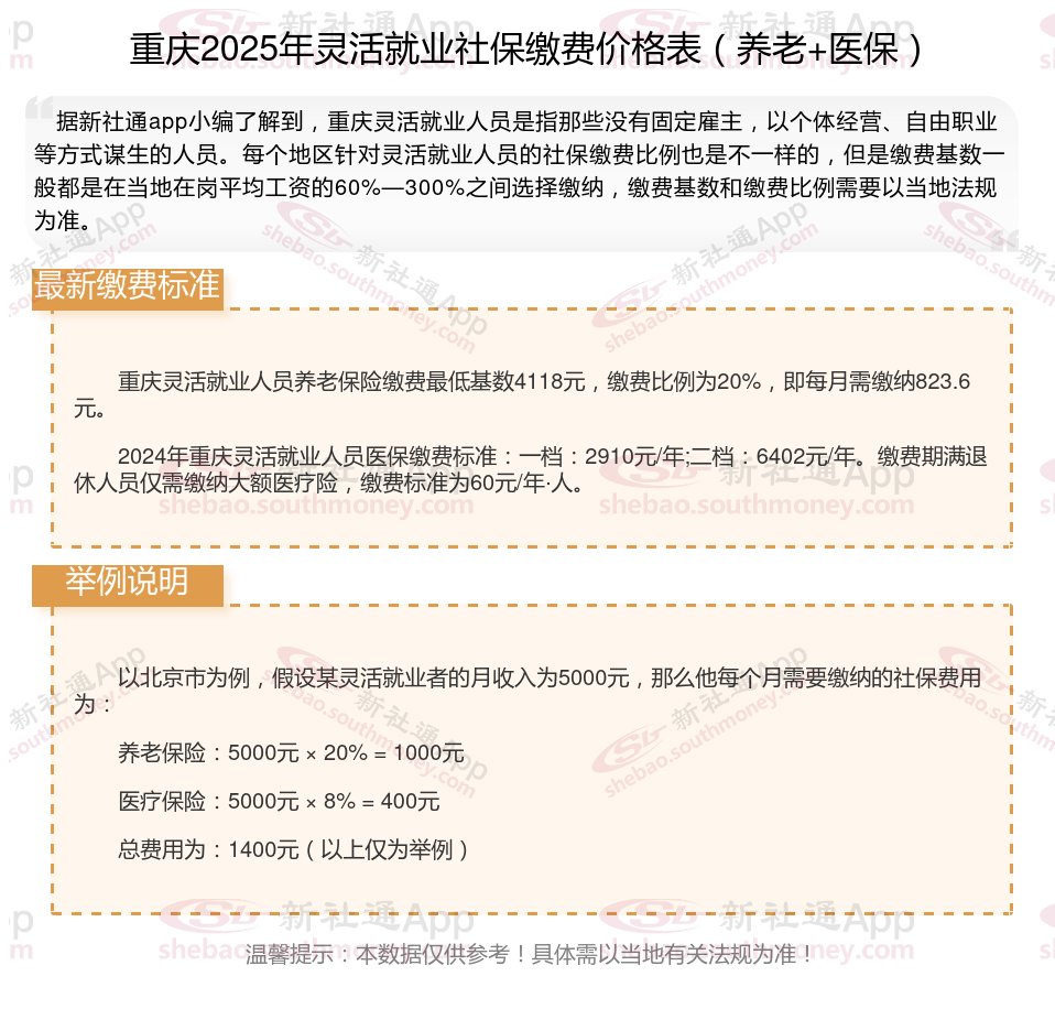
》》点击新社通app社保计算器,轻松了解您的社保缴费明细!
提示:重庆灵活就业人员每个月的缴费压力还是比较大的,每个月的社保费用都是千元,缴费档次越高,灵活就业人员要缴纳的费用也越多。
当缴费档次越高,可以享受到的社保待遇也越多,退休后可以领到的养老金也越多,100%的缴费档次缴纳灵活就业社保比60%的缴费档次缴纳灵活就业社保可以领到的钱要多。
重庆灵活就业人员社保缴费档次表:一般分为五个档次,具体为上年度在岗职工平均工资的60%、70%、80%、90%和100%。灵活就业人员可以根据自己的意愿选择缴费档次,缴费比例为20%,其中12%进入统筹基金,8%进入个人账户。
灵活就业社保包含哪几种保险
灵活就业社保主要包括基本养老保险和基本医疗保险?。根据《中华人民共和国社会保险法》的法规,灵活就业人员可以参加基本养老保险和基本医疗保险,费用由个人缴纳。此外,部分灵活就业人员还选择参加城乡居民养老保险和城乡居民基本医疗保险,因为交费水平相对较低。?
灵活就业社保不包含工伤保险、失业保险和生育保险?。这些保险通常与稳定的雇佣关系相关联,而灵活就业往往不具备这种稳定性,因此不包括在这些保险范围内。不过,有些灵活就业人员可能会选择购买商业保险作为补充,如意外伤害保险等。
?深圳地区的灵活就业社保情况?与全国大致相同,也主要包含基本养老保险和基本医疗保险。深圳作为一线城市,其社保法规与国保持一致,灵活就业人员同样需要自行缴纳基本养老保险和基本医疗保险的费用。
灵活就业人员在选择社保时,可以根据自身实际情况和需求,选择合适的保险类型,以确保在老年、疾病或失业等情况下能够得到一定的保证。
灵活社保缴费
灵活社保缴费
拉萨社保缴费
呼和浩特社保缴费
灵活社保缴费
灵活社保缴费
深圳社保缴费
灵活社保缴费
灵活社保缴费
社保缴费