2025年阿勒泰灵活就业人员社保需要交多少钱?灵活就业,作为一种非传统的就业方式,近年来蓬勃发展。为保护这部分人群的权益,国制定了相应的社保缴费法规。2024年,灵活就业社保缴费法规继续完善,涵盖了养老保险、医疗保险、失业保险等多个方面,旨在为灵活就业人员提供全面的社会保证。接下来随新社通APP小编一起来看看。
一、2024-2025年阿勒泰灵活就业社保缴费标准表 阿勒泰灵活就业社保多少钱一个月?

阿勒泰灵活就业人员社保缴费档次表:一般分为五个档次,具体为上年度在岗职工平均工资的60%、70%、80%、90%和100%。灵活就业人员可以根据自己的意愿选择缴费档次,缴费比例为20%,其中12%进入统筹基金,8%进入个人账户。
二、阿勒泰2024-2025年灵活就业社保缴费基数、比例最新消息
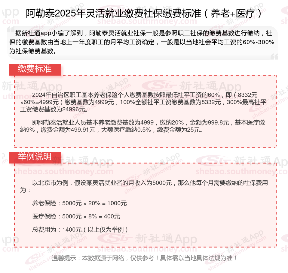
(1)基数:阿勒泰灵活就业社保参照职工社保的缴费基数进行缴纳。而社保缴费基数由当地上一年度职工的月平均工资确定,一般是以当地社会平均工资的60%-300%为社保缴费基数,基本上分为60%、80%、90%、100%、150%、200%、250%、300%等八个缴费档次。由于各地区经济发展水平不一,职工月平均工资存在差异,所以各地区的社保缴费基数上下限也不同。比如北京2024年的缴费基数上下限为6326元-33891元,浙江2024年的缴费基数上下限为4462元-24060元。
(2)比例:阿勒泰灵活就业人员社保缴费比例不是固定的,它取决于个人选择的缴费基数和险种。一般来说,灵活就业人员可选择以当地上一年度月平均工资的60%~300%作为缴费基数,按一定比例进行缴费。养老保险的缴费比例通常为20%左右,其中8%进入个人账户,其余进入社会统筹。医疗保险的缴费比例各地法规不同,一般在4%~9%之间。
此外,灵活就业人员还可以根据自身情况选择是否缴纳失业保险,但工伤保险和生育保险通常由单位缴纳,个人无法缴纳。需要注意的是,具体的缴费比例和基数可能因地区和具体法规而有所不同,因此建议咨询当地的社保机构以获取最准确的信息。
总的来说,灵活就业人员社保缴费比例具有一定的灵活性,可以根据个人经济状况和需求进行选择。
天津社保缴费
2025社保交多少钱?
运城社保
灵活社保缴费
北京社保
抚顺社保缴费
灵活社保缴费
拉萨社保缴费
灵活社保缴费
社保