灵活就业社保缴费法规继续完善,涵盖了养老保险、医疗保险、失业保险等多个方面,旨在为灵活就业人员提供全面的社会保证。接下来随社保君了解一下2025年南昌灵活就业人员社保交多少钱的详细内容。
一、2024年南昌灵活就业社保缴费基数、比例最新消息
(1)基数:南昌灵活就业社保参照职工社保的缴费基数进行缴纳。灵活就业社保由于各地区经济发展水平不一,职工月平均工资存在差异,所以各地区的社保缴费基数上下限也不同。
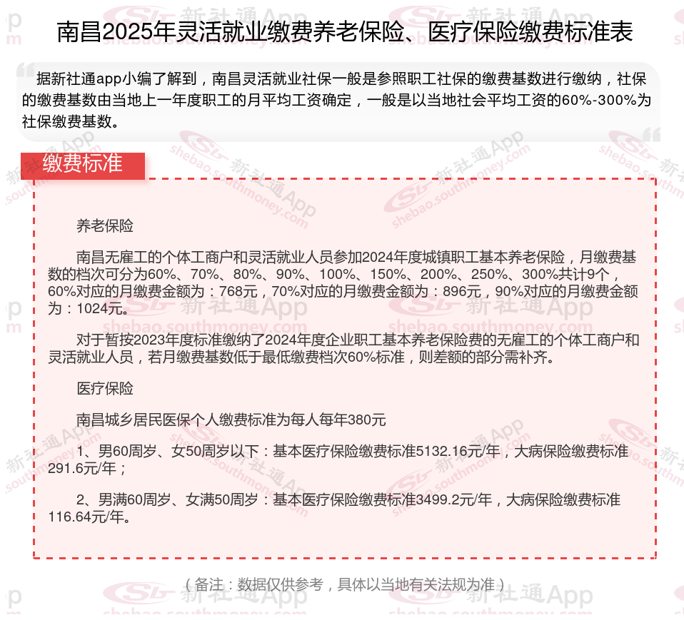
而社保缴费基数由当地上一年度职工的月平均工资确定,一般是以当地社会平均工资的60%-300%为社保缴费基数,基本上分为60%、80%、90%、100%、150%、200%、250%、300%等八个缴费档次。
(2)比例:南昌社保缴纳比例费用是以缴费基数为基数以一定的比例进行缴费,职工社保分为单位缴纳部分和个人缴纳部分,两者缴纳比例不同,但是灵活就业人员参保职工社保没有单位负责,将全部由个人缴费。
社保缴费比例各个地区标准有些细微的差别,并且会不断产生新的变化。例如,自2024年3月1日起,上海市灵活就业人员缴纳职工基本养老保险费的比例由24%调整为20%,其中有8%进入个人账户;缴纳职工基本医疗保险费的比例由11%调整为10%。浙江在2022年9月职工养老保险缴费比例从15%降到14%,今年4月又公布将其恢复至15%。
提示:灵活就业养老保险的缴费比例一致,都是社保缴费基数的20%。
灵活就业医保的缴费比例就有些差异了,有些地方是6%,有些地方是8%,有些地方是13%。
二、2024年南昌灵活就业社保缴费标准表 南昌灵活就业社保多少钱一个月?

南昌灵活就业人员社保缴费档次表:一般分为五个档次,具体为上年度在岗职工平均工资的60%、70%、80%、90%和100%。灵活就业人员可以根据自己的意愿选择缴费档次,缴费比例为20%,其中12%进入统筹基金,8%进入个人账户。
灵活社保缴费
个人社保缴费标准最新来了
灵活社保缴费
哈密社保缴费
社保断交
灵活社保
灵活社保缴费
福州社保交费
灵活社保缴费
灵活社保缴费