2025年宁夏石嘴山灵活就业人员社保需要交多少钱?灵活就业社保缴费比例是多少?养老保险一般为缴费基数的20%左右,其中8%计入个人账户,12%计入统筹账户。医疗保险一般为缴费基数的10%左右,具体比例因地区而异。失业保险、工伤保险、生育保险缴费比例较低,具体比例因地区而异。接下来随新社通APP小编一起来看看宁夏石嘴山灵活就业人员社保缴费的内容。
一、宁夏石嘴山灵活就业社保每月交多少钱?

》》点击新社通app社保计算器,轻松了解您的社保缴费明细!
提示:宁夏石嘴山灵活就业人员每个月的缴费压力还是比较大的,每个月的社保费用都是千元,缴费档次越高,灵活就业人员要缴纳的费用也越多。
当缴费档次越高,可以享受到的社保待遇也越多,退休后可以领到的养老金也越多,100%的缴费档次缴纳灵活就业社保比60%的缴费档次缴纳灵活就业社保可以领到的钱要多。
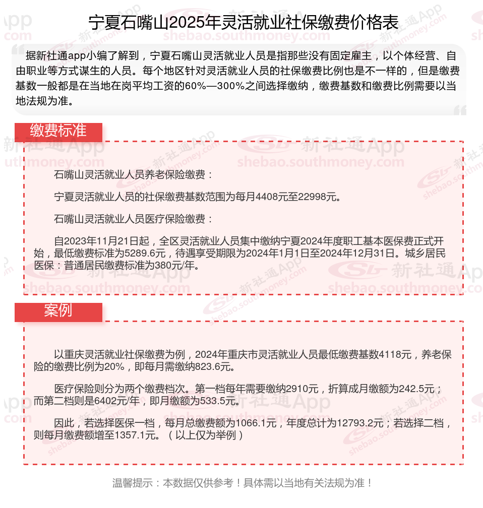
2025年宁夏石嘴山灵活就业人员社保缴费档次表:一般分为五个档次,具体为上年度在岗职工平均工资的60%、70%、80%、90%和100%。灵活就业人员可以根据自己的意愿选择缴费档次,缴费比例为20%,其中12%进入统筹基金,8%进入个人账户。
二、2025年宁夏石嘴山灵活就业社保缴费方式
宁夏石嘴山灵活就业人员社保缴费的方式:
灵活就业人员社保缴费的方式有多种,具体如下:
1、灵活就业人员可以通过到当地社保中心窗口,提供相关资料进行缴费;
2、灵活就业人员可以通过网上缴费的方式,缴纳社保费用;
3、灵活就业人员可以通过代缴机构办理社保缴费;
4、灵活就业人员可以找挂靠公司,办理社保缴费。
青岛社保
社保
上海社保一个月要交多少钱
社保断交
灵活社保缴费
灵活社保缴费
南宁社保缴费
灵活社保缴费
灵活社保缴费
社保断交