随着经济的发展和社会的进步,灵活就业人员越来越多,但是很多人不知道如何缴纳社保。本文将介绍2025年北京灵活就业人员社保缴费基数及如何缴纳社保,能领取多少钱,帮助大家更好地了解灵活就业社保,随着新社通APP小编一起了解北京灵活就业社保缴费最新资讯吧。
一、2024年北京灵活就业社保缴费标准表 北京灵活就业社保多少钱一个月?

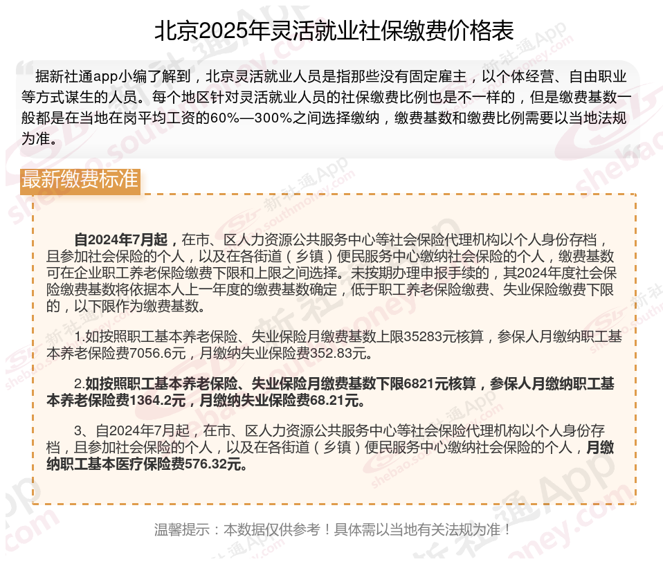
》》点击新社通app社保计算器,轻松了解您的社保缴费明细!
提示:北京灵活就业人员每个月的缴费压力还是比较大的,每个月的社保费用都是千元,缴费档次越高,灵活就业人员要缴纳的费用也越多。
当缴费档次越高,可以享受到的社保待遇也越多,退休后可以领到的养老金也越多,100%的缴费档次缴纳灵活就业社保比60%的缴费档次缴纳灵活就业社保可以领到的钱要多。
北京灵活就业人员社保缴费档次表:一般分为五个档次,具体为上年度在岗职工平均工资的60%、70%、80%、90%和100%。灵活就业人员可以根据自己的意愿选择缴费档次,缴费比例为20%,其中12%进入统筹基金,8%进入个人账户。
二、2024年北京灵活就业社保缴费方式
北京灵活就业人员社保缴费的方式:
灵活就业人员社保缴费的方式有多种,具体如下:
1、灵活就业人员可以通过到当地社保中心窗口,提供相关资料进行缴费;
2、灵活就业人员可以通过网上缴费的方式,缴纳社保费用;
3、灵活就业人员可以通过代缴机构办理社保缴费;
4、灵活就业人员可以找挂靠公司,办理社保缴费。
 宿迁社保缴费
                            宿迁社保缴费
                         社保缴费
                            社保缴费
                         灵活社保缴费
                            灵活社保缴费
                         灵活社保缴费
                            灵活社保缴费
                         灵活社保缴费
                            灵活社保缴费
                         社保断交
                            社保断交
                         灵活社保缴费
                            灵活社保缴费
                         灵活社保缴费
                            灵活社保缴费
                         灵活社保缴费
                            灵活社保缴费
                         灵活社保缴费
                            灵活社保缴费
                        