2025年毕节灵活就业人员社保需要交多少钱?社保缴费的金额取决于多个因素,包括缴费基数和缴费比例,且各地标准存在差异。下面随新社通小编一起来看看。
毕节灵活就业社保缴费标准表 毕节灵活就业社保多少钱一个月?

》》点击新社通app社保计算器,轻松了解您的社保缴费明细!
提示:毕节灵活就业人员每个月的缴费压力还是比较大的,每个月的社保费用都是千元,缴费档次越高,灵活就业人员要缴纳的费用也越多。
当缴费档次越高,可以享受到的社保待遇也越多,退休后可以领到的养老金也越多,100%的缴费档次缴纳灵活就业社保比60%的缴费档次缴纳灵活就业社保可以领到的钱要多。
毕节灵活就业人员社保缴费档次表:一般分为五个档次,具体为上年度在岗职工平均工资的60%、70%、80%、90%和100%。灵活就业人员可以根据自己的意愿选择缴费档次,缴费比例为20%,其中12%进入统筹基金,8%进入个人账户。
灵活就业社保包含哪几种保险
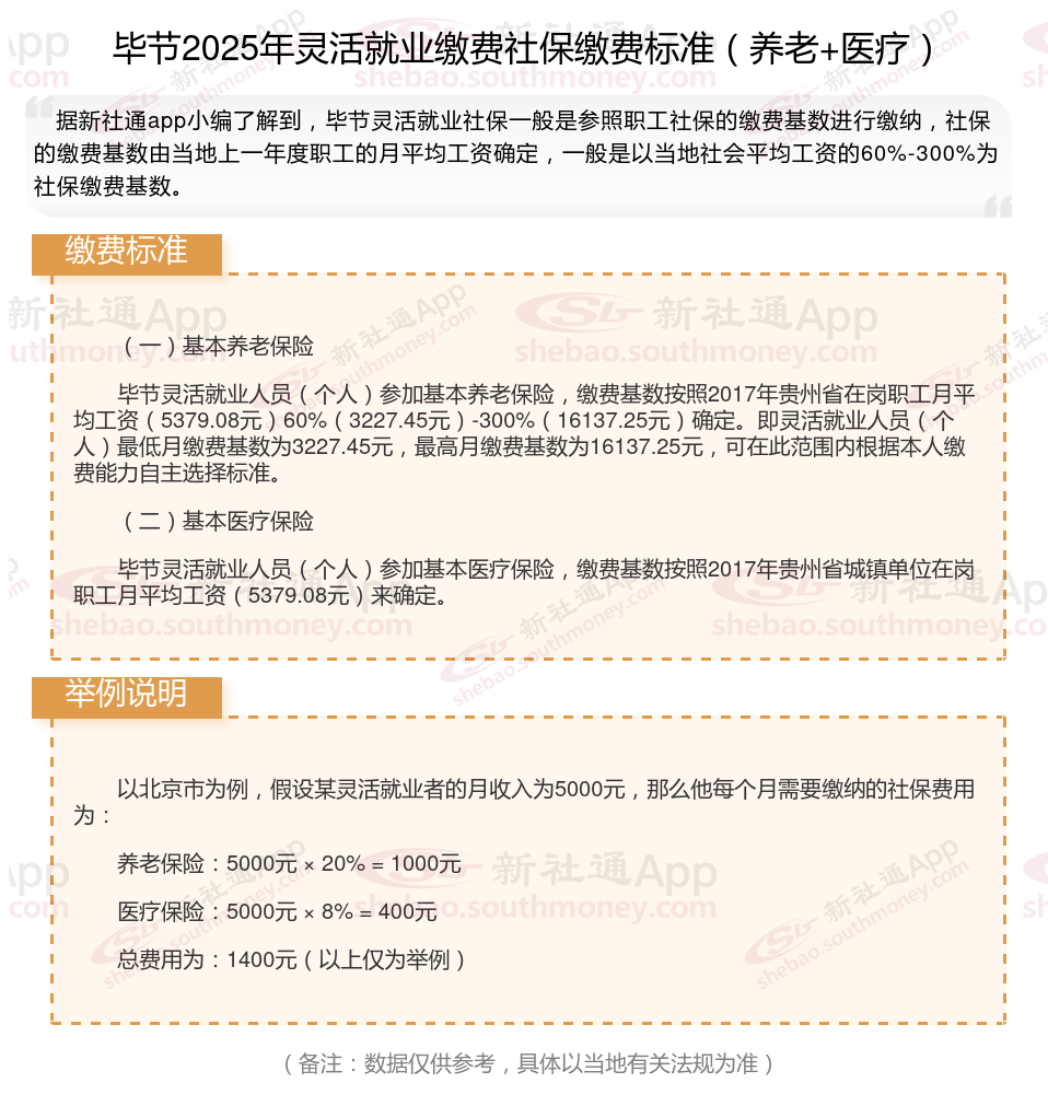
灵活就业人员社保主要包括养老保险和医疗保险两大险种。
1、养老保险
灵活就业人员可以参加基本养老保险,这是由《中华人民共和国社会保险法》法规的。无雇工的个体工商户、未在用人单位参加基本养老保险的非全日制从业人员以及其他灵活就业人员,都可以选择参加基本养老保险。这部分人员应当按规缴纳基本养老保险费,费用会分别记入基本养老保险统筹基金和个人账户。
2、医疗保险
除了养老保险,灵活就业人员还可以选择参加医疗保险,包括住院保险和重大疾病医疗补助。在一些地方,灵活就业人员还可以选择参加补充医疗保险。这些医疗保险项目旨在为灵活就业人员提供在生病或受伤时的医疗费用保证。
总的来说,灵活就业人员社保主要包含养老保险和医疗保险,具体参加哪些险种可以根据自身经济能力和实际需求来选择。同时,各地的社保法规和缴费档次可能会有所不同,建议灵活就业人员详细了解当地的社保法规,以便做出最适合自己的选择。
灵活社保缴费
和田社保缴费
灵活社保缴费
灵活社保缴费
社保断交
灵活社保缴费
广西崇左社保个人缴费全解
灵活社保缴费
社保卡
北京社保缴费