灵活就业社保是指针对灵活就业人员的社会保险制。灵活就业人员包括个体经营者、自由职业者、临时工等,他们没有固定的雇主,因此需要自行缴纳社会保险。那么2025年黑龙江牡丹江灵活就业人员社保需要交多少钱?下面随新社通小编一起来看看。
一、黑龙江牡丹江灵活就业社保缴费标准表2024年 黑龙江牡丹江灵活就业社保多少钱一个月?

黑龙江牡丹江灵活就业人员社保缴费档次表:一般分为五个档次,具体为上年度在岗职工平均工资的60%、70%、80%、90%和100%。灵活就业人员可以根据自己的意愿选择缴费档次,缴费比例为20%,其中12%进入统筹基金,8%进入个人账户。
二、黑龙江牡丹江2024年灵活就业社保缴费基数、比例最新消息
(1)基数:黑龙江牡丹江灵活就业社保参照职工社保的缴费基数进行缴纳。而社保缴费基数由当地上一年度职工的月平均工资确定,一般是以当地社会平均工资的60%-300%为社保缴费基数,基本上分为60%、80%、90%、100%、150%、200%、250%、300%等八个缴费档次。由于各地区经济发展水平不一,职工月平均工资存在差异,所以各地区的社保缴费基数上下限也不同。比如北京2024年的缴费基数上下限为6326元-33891元,浙江2024年的缴费基数上下限为4462元-24060元。
(2)比例:黑龙江牡丹江社保缴纳比例费用是以缴费基数为基数以一定的比例进行缴费,职工社保分为单位缴纳部分和个人缴纳部分,两者缴纳比例不同,但是灵活就业人员参保职工社保没有单位负责,将全部由个人缴费。
社保缴费比例各个地区标准有些细微的差别,并且会不断产生新的变化。例如,自2024年3月1日起,上海市灵活就业人员缴纳职工基本养老保险费的比例由24%调整为20%,其中有8%进入个人账户;缴纳职工基本医疗保险费的比例由11%调整为10%。浙江在2022年9月职工养老保险缴费比例从15%降到14%,今年4月又公布将其恢复至15%。
提示:灵活就业养老保险的缴费比例一致,都是社保缴费基数的20%。
灵活就业医保的缴费比例就有些差异了,有些地方是6%,有些地方是8%,有些地方是13%。
灵活社保缴费
中卫社保要多少钱?
南京社保
钦州社保缴费
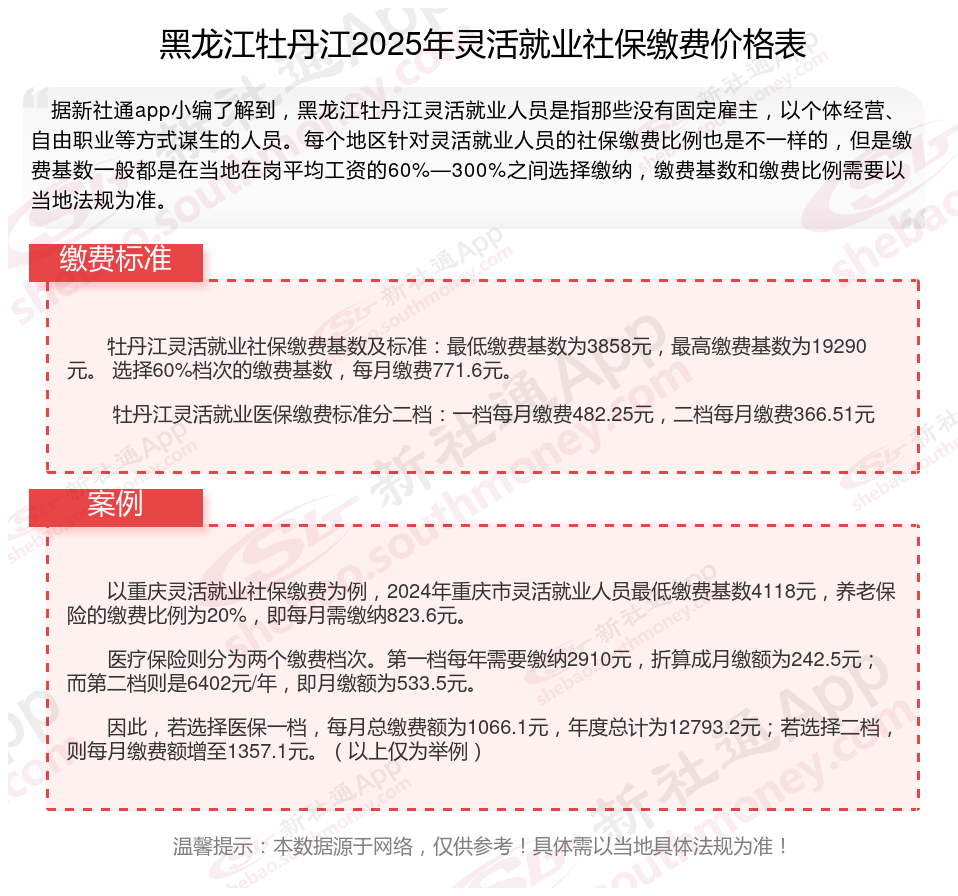
缴费标准
社保断交
灵活社保缴费
西安社保缴费
灵活社保缴费
灵活社保缴费