灵活就业社保缴费比例是多少?养老保险一般为缴费基数的20%左右,其中8%计入个人账户,12%计入统筹账户。医疗保险一般为缴费基数的10%左右,具体比例因地区而异。失业保险、工伤保险、生育保险缴费比例较低,具体比例因地区而异。接下来随社保君了解一下2025年金华灵活就业人员社保交多少钱,2025年金华灵活就业社保缴费标准的详细内容。
一、2024-2025年金华灵活就业社保缴费标准表 金华灵活就业社保多少钱一个月?

》》点击新社通app社保计算器,轻松了解您的社保缴费明细!
提示:金华灵活就业人员每个月的缴费压力还是比较大的,每个月的社保费用都是千元,缴费档次越高,灵活就业人员要缴纳的费用也越多。
当缴费档次越高,可以享受到的社保待遇也越多,退休后可以领到的养老金也越多,100%的缴费档次缴纳灵活就业社保比60%的缴费档次缴纳灵活就业社保可以领到的钱要多。
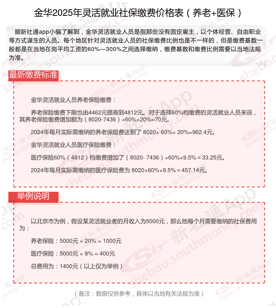
金华灵活就业人员社保缴费档次表:一般分为五个档次,具体为上年度在岗职工平均工资的60%、70%、80%、90%和100%。灵活就业人员可以根据自己的意愿选择缴费档次,缴费比例为20%,其中12%进入统筹基金,8%进入个人账户。
二、灵活就业社保和职工社保的区别如下:
1、参加的险种不同:灵活就业人员:社保只参加养老保险和医疗保险,部分地区可参加失业保险。
在职职工:在职职工参加的社保包括养老保险、医疗保险、工伤保险、生育保险和失业保险,就是我们常说的“五险”。
2、缴费基数不同:灵活就业人员:按上年全省在岗职工月平均工资的40%-100%为缴费基数。在职职工:按本人上年度月平均工资为缴费基数。
3、缴费比例不同:灵活就业人员:养老保险缴费比例为20%,医疗保险缴费以当地上年度城镇在岗职工月平均工资的80%为基数,按4.2%或8%比例缴纳基本医疗保险费。
三、2024-2025年金华灵活就业社保缴费方式
金华灵活就业社保的缴费方式有多种,以下是几种常见的缴费方式:
1.微信缴费:
打开微信,搜索“社保云缴费”小程序。
或者依次点击微信→我→服务→城市服务→社保→社保缴费,进入小程序后按照提示操作即可。
2.支付宝缴费:
打开支付宝,搜索“灵活就业社会保险”小程序(注意选择对应地区的小程序)。
或者依次点击支付宝→市民中心→社保→灵活就业社会保险,进入小程序后按照提示操作即可。
3.手机APP缴费:
某些地区可能提供专门的税务APP。
用户需要下载并安装相应的APP,然后按照提示操作进行缴费。
4.线下缴费:
灵活就业人员可以就近到社保分中心“税务一厅联办”窗口或所属税务局办税服务厅打印缴费单。
拿到缴费单后,再到协议商业银行进行缴费。
5.税务渠道:
微信公众号:通过输入姓名、身份证号码后,选择缴费起止年月、缴费档次,系统计算缴费金额后直接缴费。
税务窗口缴费:对于社保、医保部门已核定的缴费金额,可以直接在税务窗口进行缴费。
请注意,各地的具体缴费方式和法规可能有所不同,因此建议您在缴费前咨询当地社保局或相关部门,以获取最准确的信息。此外,灵活就业人员参保时有两种方法可选择,一种是以个人身份参加企业职工基本养老保险,另一种是在户籍地参加城乡居民养老保险,具体选择哪种方式也需根据当地方案和个人情况而定。
灵活社保缴费
灵活社保缴费
灵活社保缴费
厦门社保缴费
灵活社保缴费
一次性补缴社保新规
葫芦岛社保缴费
灵活社保缴费
宁夏银川个人社保交多少钱一个月
缴费标准