今天聊一下灵活就业人员社保缴费问题!
灵活就业人员可以根据自己的实际情况来确定是否缴纳社保费用。
那么,灵活就业社保缴费需要多少钱一个月2025年?灵活就业社保缴费在哪查询缴费记录?根据新社通app-社保缴费查询工具提供的2025社保缴费标准详情数据:

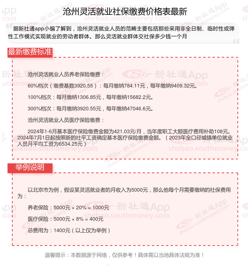
据新社通app数据显示,沧州灵活就业人员养老缴费基数2024-2025年最新标准如下:
养老保险最低缴费基数为:3920.55元;
个人缴费比例:20%,个人缴费金额:784.11元;
(注:本文数据仅供参考,具体以当地缴费标准为准)
灵活社保缴费
灵活就业社保
湖南高龄
灵活就业人员参保调整!
赤峰社保
社保缴费计算
一次性补缴
社保多少钱
个人社会保险账号
社保断交