灵活就业社保通常允许灵活就业者在一定范围内自主选择,以适应他们不同的经济状况和需求。
那么,浙江金华灵活就业社保缴费标准是多少?自由职业社保,要交多少钱一个月?根据新社通app-社保缴费查询工具提供的2025社保缴费标准详情数据:

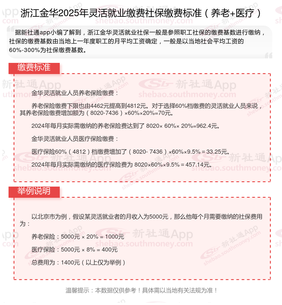
据新社通app数据显示,浙江金华灵活就业养老保险缴费基数2024-2025年最新标准如下:
2025年浙江金华城镇职工社会保险缴费基数用人单位及其职工(包括有雇工的个体工商户及其雇工)分别按2024年度全口径省平的60%(4462元/月)和300%(24930元/月)核定缴费基数的下限和上限执行。
个人缴费比例:20%;
(注:本文数据仅供参考,具体以当地缴费标准为准)
》》》想知道自己社保缴纳多少钱吗?快来新社通社保计算器,点击下方使用!
新社通app数据所得,数据仅供参考。
社保断交会不会作废
社保停缴
高龄津贴发放标准公布
湖南老年人补贴的具体标准是怎样的
社保新规缴费年限表公布
益阳社保缴费
社保最低缴纳
天津详细介绍老人补贴的标准内容
南宁社保最低缴费金额
社保缴纳