灵活就业人员在参加养老保险时,其缴纳基数通常参照当地在岗职工的平均工资。一般来说,灵活就业人员可以选择按照在岗职工月平均工资的一定比例(如20%)来缴纳基本养老保险费。此外,也有地区允许灵活就业人员按照当地职工平均工资的40%至100%为基数来计算缴费,具体比例可能因地区而异。对于医疗保险,灵活就业人员一般是按照当地上年度月平均工资的一定比例(如4.2%)来缴纳基本医疗保险费。这一比例也可能根据地方法规有所不同。
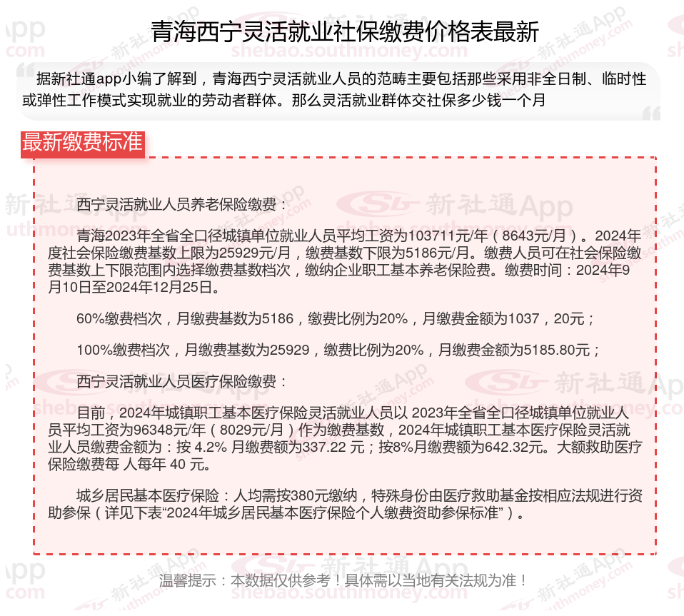
2025年灵活就业社保最低要交多少钱?灵活就业人员社保每个月交多少?根据新社通app-社保缴费查询工具提供的2025社保缴费标准详情数据:

社保至少交15年才可以到退休的年纪才可以拿退休金。
1、如果有单位,即使缴满15年,但职工还未退休,企业还得继续缴费,直至退休;个人缴纳社保的话,可停缴,也可继续缴纳。
2、根据当地法规,肯定也继续缴纳好,养老保险是遵循“多缴多得”的原则,缴费基数越高、年限越长,退休时领取养老金也越多。
3、养老保险必须缴满最低缴费年限15年,到退休年龄(男60周岁/女55周岁),就可以享受养老金待遇(晚退休除外)。
新社通APP社保计算器,一键算出您的社保缴费明细!
新社通社保计算器计算所得,数据仅供参考。
灵活就业社保停止缴费一般多久会失效?有什么影响?
灵活就业人员社保一般可以连续3个月不交的,然后视为断缴。断缴影响如下:
社保断缴
根据法规,如果灵活就业人员未在时间内办理参保手续,或连续中断缴费三个月,这将被视为中断参保。在中断后办理参保手续并连续缴费满6个月后,方可再次享受医保待遇。然而,如果在中断后的3个月内及时补缴,那么从补缴的次月起就可以恢复医保待遇。
社保断缴的影响
养老保险是累计计算的,断缴不会对之前已经缴纳的养老保险产生影响,也不会清0。但断缴会影响退休后的养老金待遇,因为缴费年限越长,领取的养老金就越多。其他险种:如生育保险、工伤保险等,都需要连续缴纳一定的时间才能享受待遇。断缴会影响到这些险种的待遇享受。
医疗保险:社保一旦断缴,从断缴的第二个月开始,灵活就业人员就无法享受医保待遇。断缴超过3个月后,即使在续保时,也会有3个月的等待期,期间同样无法享受医保。此外,医疗保险的累计缴费年限也会受到影响,进而影响到退休后的医保待遇。
避免社保断缴的建议对于灵活就业人员来说,应尽量避免社保断缴。如果因某些原因无法继续缴纳社保,可以选择以个人的身份继续参保或者以城乡居民的身份参保。这样虽然待遇会低于职工社保,但至少可以保持社保的连续性,避免断缴带来的各种影响。
查询社保
灵活就业补贴
西安社保
社保
农保和社保怎么办理停保手续
高龄津贴发放标准公布
一次性补缴
补缴社保新规
南宁社保缴费
社保断交