一、2025年起社保新规来了!2025年起社保新规实施,对于我们参保人员,包括即将办理退休的人员来讲,都会产生直接的影响,而且这些问题关乎到我们每一个参保人群的切身利益,那么我们就具体来看一下,社保出现以下这几类问题究竟该如何处理?
01、社保合并的处理
我们的社保累计年限,是能够合并的,但需要注意的是,它仅仅只针对于参加城镇职工养老保险的个人才能够合并,并且在合并的时候,不能够出现重复的缴费过程。只有满足这样的两个条件,才能够正常的有效合并累计缴费年限,当然我们在今后办理退休的过程中,累计年限都是能够正常合并计算,将来按照你的最终累计年限,来确定自身退休养老金的待遇。
02、社保未满15年或20年的处理
我们都知道,养老保险的最低缴费年限是15年,可能今后会变成20年,但是在到达法定退休年龄之前,如果不能够满足最低缴费年限,该怎么办呢?
通常情况下,参加城乡居民养老保险的个人是能够进行一次性补缴,但是参加职工养老保险的个人,能不能够一次性补交取决于自己的中断年限,是否因为工作单位的原因所导致的,如果是工作单位原因导致的,那么由工作单位申请是可以进行补交的。
但如果说并不是工作单位原因所导致的,而是个人原因所导致的,一般情况下你只能够按年来进行缴纳,也就是说你可能会面临延后退休的问题,直到你满足15年或者20年的缴费年限才能够去办理退休,享受养老金的待遇。
03、社保转移的处理方式
为什么我们要进行社保转移呢?这是因为如果说你发生了工作单位的变更,或者是工作所在地的变化,就一定要进行社保关系的转移,这一点是毫无疑问的,所以说你只有找到新的工作单位以后,及时的把自己的社保关系由原工作单位转移到新的工作单位,这样的话才能够有效的去累积自身的缴费年限。
04,社保断缴的处理
我们很多人在正常参加工作的过程中,可能会出现变更工作,离职、失业等各种原因,出现这样的问题,可能有的时候是自己的原因,有的时候是工作单位的原因,但总而言之,都会产生社保缴费的中断,尤其是不重视社保缴费的个人,那么很有可能会造成中断。
因为在离职期间,如果说你没能够及时的按照灵活就业的形式来参保缴费,那么这种情况下,就很有可能会造成我们社保的中断,包括养老保险,医疗保险,甚至还包括失业保险,生育保险和工伤保险,但影响比较大的是属于我们的医疗保险和生育保险,因为一旦出现中断,可能就无法享受到报销的待遇。
我们的处理方式其实也非常简单,一方面,如果你找到了新的工作单位,那么及时的把自己的社保关系转移到新的工作单位,这样的话就能够有效的衔接,有效地保持一个连续不断的缴费过程,还有一方面,如果你没能够找到新的工作单位,那么也没有关系,我们就能够及时的按照灵活就业的形式来继续交费,因为这样的话也能够有效地保证自己的累积年限,从而保证一个连续不断的缴费过程。

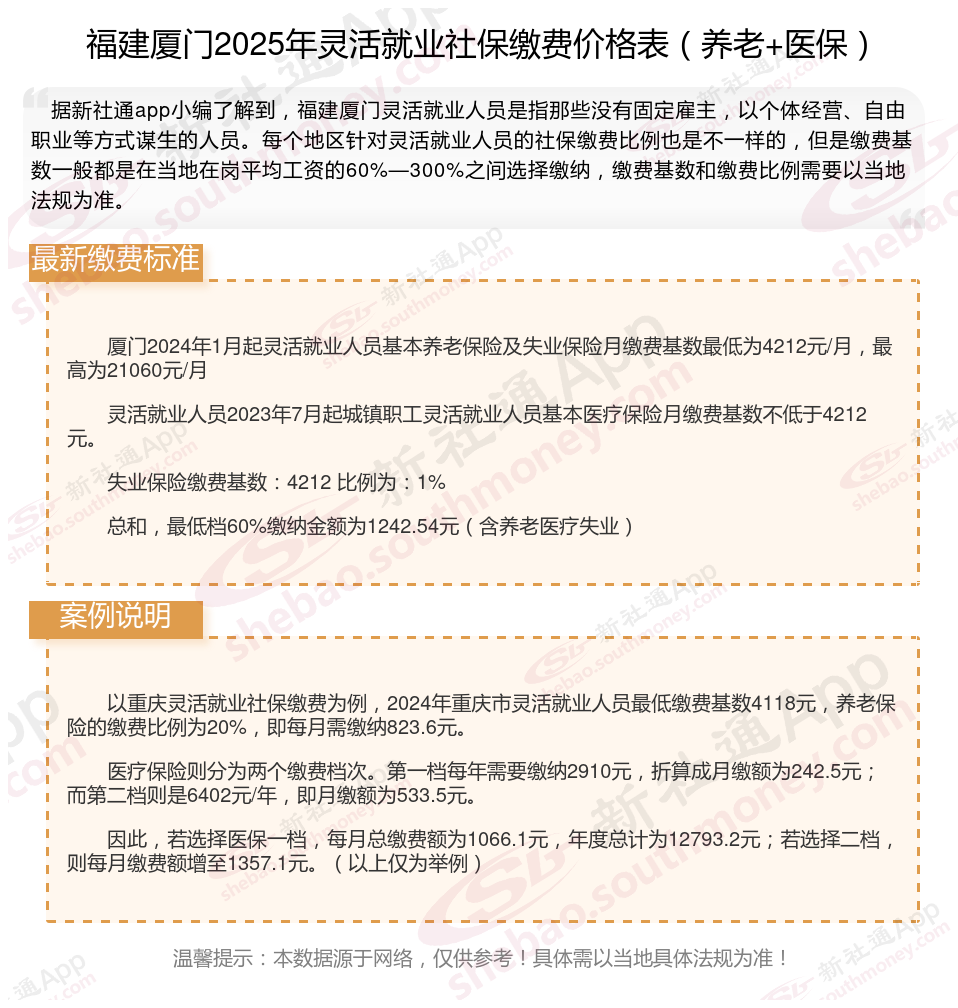
二、2025年福建厦门灵活就业社保缴费标准表 福建厦门灵活就业社保多少钱一个月?

福建厦门灵活就业人员社保缴费档次表:一般分为五个档次,具体为上年度在岗职工平均工资的60%、70%、80%、90%和100%。灵活就业人员可以根据自己的意愿选择缴费档次,缴费比例为20%,其中12%进入统筹基金,8%进入个人账户。
以上就是带来福建厦门灵活就业社保缴费标准相关知识,内容及数据仅供参考,希望对你有帮助,欢迎关注/下载新社通app解锁更多社保专业资讯。
灵活社保缴费
补缴社保
社保
2025年各地高龄老人津贴标准来了
社保断交会不会作废
福建厦门社保的缴费标准是多少?
社保断交多久作废? ?
社保个人账户余额
2025年各地高龄老人津贴标准来了
社保怎么查询